Requirement Classes

A Requirement Class contains general functional and technical requirements for assets, or in case of a manufacturer the detailed characteristics of his products.

Functional and Physical Information
Focussing on a project, as handled by an EPC contractor (EPC = Engineering, Procurement, and Construction), you find here the functional requirements from Process Design and Engineering, and the technical requirements defined during Detailed Engineering.
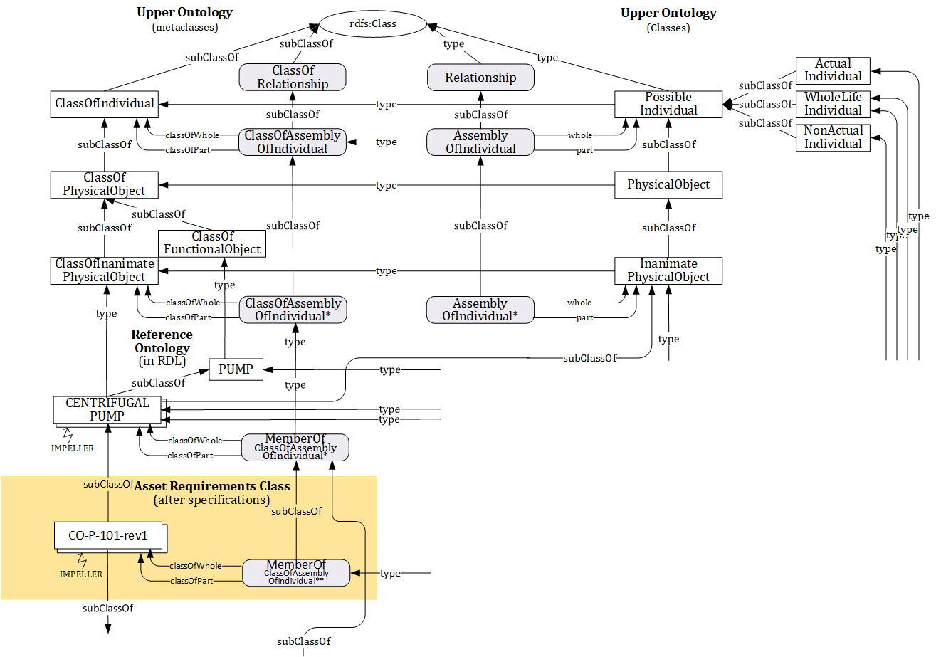
Those requirements are the end product of this part, not the ontologies. Engineering Ontologies, as such, come as Reference Ontology extensions, defining the generic contents of these requirements, as can be seen in the busy diagram below, that is a subset of the Plant Life-cycle Model:

We focus here on Node 53.
Normally companies have paper/PDF standards in text, not computer-processable.
Here we convert those instructions into computer-processable code that tells which kind of information is required. This ontology can be used for further automation of the engineering activities.
Fill-in-the-blanks specifications sheets are in fact such a Reference Ontology. However they are:
- not computer-processable;
- semantically a mixed bag;
- containing a lot of data that are not required to be mapped, because these are not required by any future application as processable information.
An EPC contractor has its own standards, but for a project these often have to be adapted to satisfy the requirements of the owner/operator and/or specific requirements related to the kind of project. These can be recorded in a Project RDL extension, which could be federated with the RDL extension of the owner/operator.
The Nodes in above graph are objects that have a role in information (not shown). This is discussed later.
Functional Requirements Class vs Asset Requirements Class
A Functional Requirements Class [33] defines the 'design case' defined by the Process Engineer, and based on Process Design data. The Asset Requirements Class [53] is a subclass of [33] and thus inherits the data of the latter. See for example this (old) data sheet for centrifugal pumps:

where the inherited data of the superclass Functional Requirements Class are shown inside the red box. The rest is technical data, as defined during DETAILED ENGINEERING.
Example
As a kind of 'trailer' (that you may skip) here is an example, where the project standard defines, in template format, that pumps shall have flanged nozzles.
Use is made of the template 'ClassOfCompositionDefinition':
The code for this, in the Project standard for project p1234, is:
p1234:ecdfec0c-dbcd-43b9-ae7a-2acb8299de61
rdf:type tpl:ClassOfCompositionDefinition ;
tpl:hasClassOfWhole rdl:RDS461204 ; # PUMP CASING
tpl:hasClassOfPart rdl:RDS43166360112 ; # FLANGED NOZZLE
tpl:hasDefined p1234:3f4c8b80-63ea-46ce-b849-8f476d080977 ; # see NOTE
tpl:hasCardinalityOfWhole rdl:RDS222625 ; # ONE TO ONE
tpl:hasCardinalityOfPart rdl:RDS999900700 ; # ZERO TO MANY
meta:valEffectiveDate "2021-08-03T14:23:00Z"^^xsd:dateTime .
NOTE - defined for future use to classify any instance of a 'CompositionOfIndiviudal' relationship between a pump casing and a flanged nozzle.This states that all pump casings shall have flanged nozzles (the # + text is just for cross-reference, and not part of the template)
It can be used for any pump on that project, for example the Asset Requirements Class for pump P-101, tagged CO-P-101 ('CO'= ClassOf):
p1234:8b0522fa-3f52-419e-b34d-2309370f6f57
rdf:type tpl:ClassOfCompositionDefinition ;
rdfs:subClassOf p1234:ecdfec0c-dbcd-43b9-ae7a-2acb8299de61 ;
tpl:hasClassOfWhole p1234:716dd4ba-040a-4e7b-900d-6eba12f59fdb ; # PUMP CASING of CO-P-101
tpl:hasClassOfPart p1234:c8e4ed0f-0944-4dd5-a912-929449d5614a ; # 4 inch 300# RF FLANGED INLET NOZZLE of CO-P-101
tpl:hasDefined p1234:5e5ef1d9-46b8-48b0-bd16-6b0741a30edd ; # used for classifying a composition at Indiidual level
tpl:hasCardinalityOfWhole rdl:RDS222625 ; # ONE TO ONE
tpl:hasCardinalityOfPart rdl:RDS222625 ; # ONE TO ONE
meta:valEffectiveDate "2021-08-03T14:23:00Z"^^xsd:dateTime .
Where the '300# RF FLANGED INLET NOZZLE of CO-P-101' is a specialization of FLANGED NOZZLE, and is declared as follows:
p1234:c8e4ed0f-0944-4dd5-a912-929449d5614a
rdf:type dm:ClassOfInanimatePhysicalObject ;
rdfs:subClassOf rdl:RDS43166360112, rdl:RDS43167562153, asme:RDS12151945 ;
meta:valEffectiveDate "2021-08-03T14:23:00Z"^^xsd:dateTime .
where that nozzle with UUID p1234:c8e4ed0f-0944-4dd5-a912-929449d5614a is a specialization of: - rdl:RDS43166360112 = FLANGED NOZZLE,
- rdl:RDS43167562153 = INLET NOZZLE, and
- asme:RDS12151945 = FLANGED END RAISED FACE ASME B16.5 CLASS 300 NPS 4

