Alphabetical list of entity types
The blocks in the diagram below are clickable, leading to the definition>
 leads you deeper into the model
 leads you deeper into the model
Diagrams
Top level
Definitions
(ABS)AbstractObject
An AbstractObject is a Thing that does not exist in space-time.
EXPRESS specification
ENTITY abstract_object
    ABSTRACT SUPERTYPE  
    SUBTYPE OF (thing);
END_ENTITY;
 
  
Activity
An Activity is a PossibleIndividual that brings about change by causing the Event that marks the Beginning, or the Event that marks the Ending of a PossibleIndividual. An Activity consists of the temporal parts of those members of PossibleIndividual that participate in the Activity. The participating temporal parts will be classified by the ParticipatingRoleAndDomain that indicates the role of the temporal part in the Activity.
EXAMPLE Pumping a fluid with a mechanical pump can be represented by an instance of Activity.
EXPRESS specification
ENTITY activity
    SUBTYPE OF (possible_individual);
END_ENTITY;
 
  
ActualIndividual
An ActualIndividual is a PossibleIndividual that is a part of the space-time continuum that we inhabit. It exists in the present, past, or future of our universe, as opposed to some imagined universe.
NOTE - The things we plan can usually only be assumed to be part of some imagined universe, until they come about.
EXAMPLE 1 The Eiffel Tower is an ActualIndividual.
EXAMPLE 2 The computer used to edit this part of ISO 15926 is an ActualIndividual.
EXAMPLE 3 The fictional character, Sherlock Holmes, is a PossibleIndividual who is not an ActualIndividual.
EXAMPLE 4 The Earth in the year 2300 (assuming it still exists) is an ActualIndividual.
EXPRESS specification
ENTITY actual_individual
     SUBTYPE OF (possible_individual);
END_ENTITY;
             
  
 Approval
An Approval is a Relationship that indicates that a Relationship has been approved by a PossibleIndividual that is an approver.
NOTE - Care should be taken as to what is approved. Sometimes it will not be, say, a pump that is approved, but the participation of the pump in a particular Activity, or member of some ClassOfActivity.
EXAMPLE The InvolvementByReference of a plant design with a construction activity, being approved by the site manager, is an example of an Approval.
EXPRESS specification
ENTITY approval
    SUBTYPE OF (relationship);
    approved     :  relationship;
    approver     :  possible_individual;
END_ENTITY;
ATTRIBUTE DEFINITIONSapproved : The Relationship that is approved in the Approval.
approver : The PossibleIndividual that is the approver in the Approval.
 
  
ArithmeticNumber
An ArithmeticNumber is a ClassOfClass whose member classes have the same sign and count or magnitude. An ArithmeticNumber is the number itself, not any representation of the number.
NOTE  -IntegerNumber is not a subtype of RealNumber. The members of IntegerNumber are part of a different continuum from the members of RealNumber, but are isomorphic to a subset of it.
EXAMPLE 1 The number 2 and the number 2.0 can be represented by instances of ArithmeticNumber.
EXAMPLE 2 Fifteen, the number itself not the English word "fifteen", is an ArithmeticNumber. It could be represented by an ExpressInteger or an ExpressReal, but could also be represented by "XV", or a binary, or a hexadecimal representation.
EXPRESS specification
ENTITY arithmetic_number
    SUPERTYPE OF (ONEOF(real_number, integer_number, multidimensional_number))
    SUBTYPE OF (class_of_class);
END_ENTITY;
             
  
ArrangedIndividual
An ArrangedIndividual is a PossibleIndividual that has parts that play distinct roles with respect to the whole.
The qualities of an ArrangedIndividual are distinct from the qualities of its parts.
EXAMPLE 1 - The vessel with serial number V-1234 is an ArrangedIndividual.
EXAMPLE 2-  The company Bloggs & Co. is an ArrangedIndividual.
EXAMPLE 3 - A laptop computer that consists of the main unit with its removable CD-ROM and power supply cables is an ArrangedIndividual.
EXPRESS specification
ENTITY arranged_individual
    SUBTYPE OF (possible_individual);
END_ENTITY;
             
  
ArrangementOfIndividual
An ArrangementOfIndividual is a CompositionOfIndividual that indicates that the part is a part of an ArrangedIndividual. The temporal extent of the part is that of the whole. An ArrangementOfIndividual may be an AssemblyOfIndividual.
NOTE 1 - The term "arranged" implies that parts have particular roles with respect to the whole.
NOTE 2 - The natures of the relations to other parts of the whole are not specified by the arrangement relation. Relationships like ConnectionOfIndividual and RelativeLocation would indicate this.
EXAMPLE 1 - The relationship that indicates that a particular aircraft is flying as part of a formation can be represented by an instance of ArrangementOfIndividual.
EXAMPLE 2 - The relationship that indicates that a particular bin in a warehouse is part of the warehouse layout can be represented by an instance of ArrangementOfIndividual.
EXPRESS specification
ENTITY arrangement_of_individual
    SUPERTYPE OF (ONEOF(assembly_of_individual, feature_whole_part))
    SUBTYPE OF (composition_of_individual);
    SELF\composition_of_individual.whole  :  arranged_individual;
END_ENTITY;
ATTRIBUTE DEFINITIONSwhole : The ArrangedIndividual that is the whole in the ArrangementOfIndividual.
 
  
 AssemblyOfIndividual
An AssemblyOfIndividual is an ArrangementOfIndividual that indicates that the part is connected directly or indirectly to other parts of the whole. The parts and wholes are super-molecular
objects.
NOTE - Composition of molecules and smaller is represented through instances of ClassOfArrangementOfIndividual.
EXAMPLE - The relation that indicates that a temporal part of an impeller is a part of an assembled pump can be represented by an instance of AssemblyOfIndividual.
EXPRESS specification
ENTITY assembly_of_individual
    SUBTYPE OF (arrangement_of_individual);
END_ENTITY;
             
  
Beginning
A Beginning is a TemporalBounding that marks the temporal start of a PossibleIndividual.
EXAMPLE 1 - The relation that indicates that the PointInTime known as 0000hrs 1st July 1999 UTC is the beginning of the PeriodInTime known as July 1999 UTC can be represented by an instance of Beginning.
EXAMPLE 2 - The relation that indicates that the Event 'loading complete' marks the start of the PossibleIndividual 'loading plant idle' can be represented by an instance of Beginning.
EXPRESS specification
ENTITY beginning
    SUBTYPE OF (temporal_bounding);
END_ENTITY;
             
  
BoundaryOfNumberSpace
A BoundaryOfNumberSpace is a Specialization that indicates that a NumberSpace is a boundary to another NumberSpace.
EXAMPLE -  The side of a cube in R3 is a NumberSpace that is a plane in R3 and that is a boundary to the NumberSpace that is a cube
in R3.
EXPRESS specification
ENTITY boundary_of_number_space
    SUBTYPE OF (specialization);
    SELF\specialization.subclass    :  number_space;
    SELF\specialization.superclass  :  number_space;
END_ENTITY;
             
  
 
BoundaryOfPropertySpace
A BoundaryOfPropertySpace is a Specialization that indicates the members of the subclass form a boundary of the superclass.
EXAMPLE - The PropertySpace that corresponds to the maximum speed head flow curve is a boundary of the PropertySpace that corresponds to the pump operating envelope.
EXPRESS specification
ENTITY boundary_of_property_space
    SUBTYPE OF (specialization); 
    SELF\specialization.subclass     :  property_space;>
    SELF\specialization.superclass   :  property_space;>
END_ENTITY;
ATTRIBUTE DEFINITIONSsubclass : The PropertySpace whose members form the boundary of the PropertySpace referenced by the superclass attribute.
superclass : The PropertySpace that is bounded by the members of the PropertySpace referenced by the subclass attribute.
 
  
Cardinality
A Cardinality is a Class that is the maximum and/or minimum number of times a thing can play a particular role in a ClassOfRelationship  or ClassOfMultidimensionalObject.
EXAMPLE - A minimum of 1 and a maximum of 1 means that there is exactly one Relationship or MultidimensionalObject of this type for each object.
EXPRESS specification
ENTITY cardinality
    SUBTYPE OF (class);
    maximum_cardinality      :  OPTIONAL INTEGER;
    minimum_cardinality      :  OPTIONAL INTEGER;
END_ENTITY;
ATTRIBUTE DEFINITIONSmaximum_cardinality : The maximum number of times a member of the domain can participate in the role specified. If no maximum_cardinality is specified, then there is no maximum constraint.
NOTE 1 - Common values for maximum_cardinality are 1 and many. Many is the result of specifying no value.
minimum_cardinality : The minimum_cardinality is the minimum number of times a member of the domain class may participate in the role specified.
If no minimum_cardinality is specified the value shall be taken as zero.
NOTE 2 - Common values for the minimum_cardinality are zero and one.
 
  
 
CauseOfEvent
A CauseOfEvent is a Relationship that indicates that the caused Event is caused by the causer Activity.
EXAMPLE The relation that indicates that the tanker loading Activity caused the Event described as 'tank liquid level full' can be represented by an instance of CauseOfEvent.
EXPRESS specification
ENTITY cause_of_event
    SUBTYPE OF (relationship);>
    caused   :  event;
    causer   :  activity;
END_ENTITY;
ATTRIBUTE DEFINITIONScaused : The Event that is caused in the CauseOfEvent.
causer : The Activity that is the causer in the CauseOfEvent.
 
  
 
Class
A Class is a Thing that is an understanding of the nature of things and that divides things into those which are members of the class and those which are not according to one or more criteria.
The identity of a Class is ultimately defined by its members. No two classes have the same membership. However, a distinction must be made between a Class having members, and those members being known, so within an information
system the members recorded may change over time, even though the true membership does not change.
NOTE 1 - The membership of a Class is unchanging as a result of the spatio-temporal paradigm upon which this schema is based. In another paradigm it might be stated that a car is red at one time, and green at another time, indicating that the class of red things and class of green things changed members. However, using a spatio-temporal paradigm, a temporal part, state 1, of the car is red, and another temporal part of the car, state 2, is green. In this way the members of the classes red and green are unchanging. The same principle applies to future temporal parts as to past temporal parts, it is just more likely that the membership of these is not known.
A Class may be a member of another Class or itself.
NOTE 2 - The set theory that applies to classes in this model is non-wellfounded set theory [3]. This permits statements like "class is a member of class", unlike traditional set theories such as Zermelo-Fraenkel set theory found in standard texts [4].
There is a null Class that has no members.
NOTE 3 - The known members of a Class are identified by Classification.
EXAMPLE 1 - Centrifugal pump is a Class.
EXAMPLE 2 - Mechanical equipment type is a Class.
EXAMPLE 3 - Temperature is a Class.
EXAMPLE 4 - Commercial fusion reactor is a Class.
NOTE 4 - Although there is only one Class that has no members, there can be a Class that has no members in the actual world, but which does have members in other possible worlds.
EXAMPLE 5 - Centigrade scale is a Class.
BIBLIOGRAPHY
[3] ACZEL, Peter. Non-Well-Founded Sets, Center for the Study of Language and Information, Stanford, California, 1988, ISBN 0937073229.
[4] ITÔ, K. (editor). Encyclopedic Dictionary of Mathematics, Mathematical Society of Japan, Edition 2, Cambridge, Massachusetts, MIT Press, 1993, ISBN 0262590204.
EXPRESS specification
ENTITY class
    SUPERTYPE OF (
	role_and_domain
	ANDOR cardinality
	ANDOR ONEOF(class_of_individual, class_of_abstract_object))
    SUBTYPE OF (abstract_object);
END_ENTITY;
             
  
 
Classification
A Classification is type of Relationship that indicates that the classified Thing is a member of the classifier Class. Classification is not transitive. 
NOTE - A subtype of Relationship is transitive if when A is related to B, and B is related to C in the same way, then A is necessarily related to C in that way. Specialization and Composition are examples of transitive subtypes of Relationship. However, because Classification is not transitive does not mean that A cannot be related to C in the same way, only that it does not necessarily follow from A being related to B and B being related to C.
EXAMPLE 1 - The Relationship that indicates that London is a member of the class known as 'capital city' is a Classification.
EXAMPLE 2 - The Relationship that indicates that 'pump' is a member of the class 'equipment type' is a Classification.
EXPRESS specification
ENTITY classification 
    SUBTYPE OF (relationship);
    classified   :   thing;
    classifier   :   class; 
END_ENTITY;  
ATTRIBUTE DEFINITIONSclassified : The Thing that is a member of the classifier Class.
classifier : The Class of which the classified Thing is a member.
 
  
 
 (ABS)ClassOfAbstractObject
A ClassOfAbstractObject is a Class whose members classify members of AbstractObject.
EXPRESS specification
ENTITY class_of_abstract_object
    ABSTRACT SUPERTYPE  
    SUBTYPE OF (class);
END_ENTITY;
             
  
 
ClassOfActivity
A ClassOfActivity is a ClassOfArrangedIndividual whose members are instances of Activity.
EXAMPLE - Drilling, distilling, and approving can be represented by instances of ClassOfActivity.
NOTE - Behaviour is a term used to describe a ClassOfActivity either where there are preconditions and the ClassOfActivity is a response to those preconditions, e.g. reaction to touching a hot surface, or where the way an activity occurs is described by some property or function, e.g. fluid flow being described by the viscosity of the fluid.
EXPRESS specification
ENTITY class_of_activity
    SUBTYPE OF (class_of_arranged_individual);
END_ENTITY;
             
  
 
ClassOfApproval
A ClassOfApproval is a ClassOfRelationship whose members are members of Approval that indicates that members of the ClassOfIndividual are approvers in an Approval for the members of the Class that are approved.
EXAMPLE -That site managers approve design specifications for construction (a ClassOfInvolvementByReference) is an example of ClassOfApproval.
EXPRESS specification
ENTITY class_of_approval
    SUBTYPE OF (class_of_relationship);
    class_of_approved  :    class_of_relationship;
    class_of_approver   :   class_of_individual;
END_ENTITY;
ATTRIBUTE DEFINITIONSclass_of_approved : The ClassOfRelationship whose members are approved by the members of the class_of_approver.
class_of_approver : The ClassOfIndividual whose members are the approvers of the ClassOfRelationship approved.
 
  
 
ClassOfApprovalByStatus
A ClassOfApprovalByStatus is a ClassOfRelationship that indicates a status of the approval that is independent of what is being approved by whom.
EXAMPLE - approved, approved with comments, disapproved with comments are examples of ClassOfApprovalByStatus.
EXPRESS specification
ENTITY class_of_approval_by_status
    SUBTYPE OF (class_of_relationship)
END_ENTITY;
             
  
 
ClassOfArrangedIndividual
A ClassOfArrangedIndividual is a ClassOfIndividualwhose members are an arrangement of components.
EXAMPLE - Robocop is a ClassOfArrangedIndividual l that has some parts that are members of some ClassOfInanimatePhysicalObject and parts that are members of some ClassOfOrganism.
NOTE 1 - The ONEOF constraint on some of the subtypes does not  prevent a particular PossibleIndividual from being, say, a member of a particular ArrangedIndividual classified by ClassOfBiologicalMatter and a member of a particular ClassOfCompositeMaterial. It is only the classes themselves that are not members of more than one of the entity types.
NOTE 2 - Specifications or descriptions of useful objects are often intersections of several arrangement classes, allowing both shape and material aspects to be constrained. In this part of ISO 15926, such intersections are members of ClassOfArrangedIndividual, ClassOfFeature, ClassOfInanimatePhysicalObject, ClassOfOrganization, ClassOfActivity, ClassOfOrganism, or ClassOfInformationObject.
EXPRESS specification
ENTITY class_of_arranged_individual
    SUPERTYPE OF (ONEOF(
	class_of_atom,
	class_of_biological_matter,
	class_of_functional_object,
	class_of_compound,
	class_of_molecule,
	class_of_composite_material,
	crystalline_structure,
	class_of_sub_atomic_particle,
	class_of_information_presentation,
 	class_of_information_representation,
	class_of_particulate_material,
	phase)
	ANDOR class_of_organization 
	ANDOR class_of_activity 
	ANDOR class_of_information_object 
	ANDOR class_of_feature
	ANDOR ONEOF(class_of_organism, class_of_inanimate_physical_object))
    SUBTYPE OF (class_of_individual);
END_ENTITY;
             
  
 
ClassOfArrangementOfIndividual
A ClassOfArrangementOfIndividual is a ClassOfCompositionOfIndividual whose members are instances of ArrangementOfIndividual.
EXAMPLE The fact that water is made up of H2O molecules is an instance of ClassOfArrangementOfIndividual.
EXPRESS specification
ENTITY class_of_arrangement_of_individual
      SUPERTYPE OF (ONEOF(class_of_feature_whole_part, class_of_assembly_of_individual, namespace))
      SUBTYPE OF (class_of_composition_of_individual);
      SELF\class_of_composition_of_individual.class_of_whole :  class_of_arranged_individual;
END_ENTITY;
ATTRIBUTE DEFINITIONSclass_of_whole : The ClassOfArrangedIndividual that is the class_of_whole in the ClassOfArrangementOfIndividual.
 
  
 
ClassOfAssemblyOfIndividual
A ClassOfAssemblyOfIndividual is a ClassOfArrangementOfIndividual whose members are instances of AssemblyOfIndividual.
EXAMPLE That impellers are parts of centrifugal pumps is a ClassOfAssemblyOfIndividual.
EXPRESS specification
ENTITY class_of_assembly_of_individual
    SUBTYPE OF (class_of_arrangement_of_individual);
END_ENTITY;
             
  
 
ClassOfAssertion
A ClassOfAssertion is a ClassOfRelationship that describes the assertive nature of the member relations.
EXAMPLE - Asserting, denying, and probabilistic can be represented by instances of ClassOfAssertion.
EXPRESS specification
ENTITY class_of_assertion
    SUBTYPE OF (class_of_relationship);
END_ENTITY;
             
  
 
ClassOfAtom
A ClassOfAtom is a ClassOfArrangedIndividual whose members are atoms.
EXAMPLE - All entries in the periodic table of elements can be represented by instances of ClassOfAtom.
EXPRESS specification
ENTITY class_of_atom
    SUBTYPE OF (class_of_arranged_individual);
END_ENTITY;
             
  
 
ClassOfBiologicalMatter
A ClassOfBiologicalMatter is a ClassOfArrangedIndividual whose members are particular types of cell or aggregations of cells.
EXAMPLE - The classes known as 'blood', 'enzyme', and 'plasma' can be represented by instances of ClassOfBiologicalMatter.
EXPRESS specification
ENTITY class_of_biological_matter
    SUBTYPE OF (class_of_arranged_individual);
END_ENTITY;
             
  
 
ClassOfCauseOfBeginningOfClassOfIndividual
A ClassOfCauseOfBeginningOfClassOfIndividual is a ClassOfRelationship that indicates that a member of a ClassOfActivity  causes the beginning of a member of a ClassOfIndividual.
EXAMPLE - A car manufacturing activity causes the beginning of a car.
EXPRESS specification
ENTITY class_of_cause_of_beginning_of_class_of_individual
    SUBTYPE OF (class_of_relationship);
    class_of_begun  :  class_of_individual;
    class_of_causer :  class_of_activity;
END_ENTITY;
ATTRIBUTE DEFINITIONSclass_of_begun : The ClassOfIndividual a member of which is created by a member of the ClassOfActivity.
class_of_causer : The ClassOfActivity whose members cause a member of the ClassOfIndividual to begin.
 
  
 
ClassOfCauseOfEndingOfClassOfIndividual
A ClassOfCauseOfEndingOfClassOfIndividual is a ClassOfRelationship that indicates that a member of the ClassOfActivity causes the ending of a member of the ClassOfIndividual.
EXAMPLE - A car crushing activity causes the end of the life of a car.
EXPRESS specification
ENTITY class_of_cause_of_ending_of_class_of_individual
    SUBTYPE OF (class_of_relationship);
    class_of_causer   :  class_of_activity;
    class_of_ended    :  class_of_individual;
END_ENTITY;
ATTRIBUTE DEFINITIONSclass_of_causer : The ClassOfActivity that a member of which causes the end of life of a member of the ClassOfIndividual.
class_of_ended : The ClassOfIndividuala member of which is ended by a member of the ClassOfActivity.
 
  
 
ClassOfClass
A ClassOfClass  is a Class whose members are instances of Class.
NOTE - When it is necessary to classify a ClassOfClass, another ClassOfClass can be used. This is because a  ClassOfClass is a Class.
EXPRESS specification
ENTITY class_of_class
    SUPERTYPE OF (ONEOF(arithmetic_number,
	class_of_class_of_individual,
	class_of_class_of_relationship,
	class_of_number,
	class_of_property_space,
	class_of_shape_dimension)
	ANDOR enumerated_set_of_class)
    SUBTYPE OF (class_of_abstract_object);
END_ENTITY;
             
  
 
ClassOfClassification
A ClassOfClassification is a ClassOfRelationship whose members are members of Classification. A ClassOfClassification indicates that a member of the class_of_classified Class is classified by one or more members of the class_of_classifier .
EXAMPLE The link between Class centrifugal pump and the ClassOfProperty RPM, indicating that a centrifugal pump is a member of at least one RPM class, can be represented by an instance of ClassOfClassification.
EXPRESS specification
ENTITY class_of_classification
    SUBTYPE OF (class_of_relationship);
    class_of_classified   :  class;
    class_of_classifier   :  class_of_class;
END_ENTITY;
ATTRIBUTE DEFINITIONSclass_of_classified : The Class that is the class_of_classified in the ClassOfClassification.
class_of_classifier : The that is the class_of_classifier in the ClassOfClassification.
 
  
 
ClassOfClassOfComposition
A ClassOfClassOfComposition is a ClassOfClassOfRelationship whose members are instances of ClassOfCompositionOfIndividual. It indicates that a member of a member of the class_of_class_of_part is a part of a member of an instance of the class_of_class_of_whole.
EXAMPLE - Toxicity description is a class_of_class_of_part of a material data sheet, where the description "has carcinogenic components" is a class_of_part on the Mogas Material Safety Data Sheet, and copy #5 of the Mogas Material Safety Data Sheet has "has carcinogenic components" as a part.
EXPRESS specification
ENTITY class_of_class_of_composition
    SUBTYPE OF (class_of_class_of_relationship);
    class_of_class_of_part    :  class_of_class_of_individual;
    class_of_class_of_whole   :  class_of_class_of_individual;
END_ENTITY;
ATTRIBUTE DEFINITIONSclass_of_class_of_part : The ClassOfClassOfIndividual that is the class_of_class_of_part in the ClassOfClassOfComposition.
class_of_class_of_whole : The ClassOfClassOfIndividual that is the class_of_class_of_whole in the ClassOfClassOfComposition.
 
  
ClassOfClassOfDefinition
A ClassOfClassOfDefinition is a ClassOfClassOfRepresentation whose members are members of ClassOfDefinition.
EXAMPLE - Normative, is a ClassOfClassOfDefinition.
EXPRESS specification
ENTITY class_of_class_of_definition
    SUBTYPE OF (class_of_class_of_representation);
END_ENTITY;
             
  
 
ClassOfClassOfDescription
A ClassOfClassOfDescription is a ClassOfClassOfRepresentation whose members are members of ClassOfDescription.
EXAMPLE - Service description is a ClassOfClassOfDescription.
EXPRESS specification
ENTITY class_of_class_of_description
    SUBTYPE OF (class_of_class_of_representation);
END_ENTITY;
             
  
 
ClassOfClassOfIdentification
A ClassOfClassOfIdentification is a ClassOfClassOfRepresentation whose members are members of ClassOfIdentification.
EXAMPLE The link between the Class 'family of manufactured parts' and the RepresentationForm 'ISO 13584 Basic Semantic Unit', that indicates that part families can be identified using ISO 13584, can be represented by an instance of ClassOfClassOfIdentification.
EXPRESS specification
ENTITY class_of_class_of_identification
    SUBTYPE OF (class_of_class_of_representation);
END_ENTITY;
             
  
 
ClassOfClassOfIndividual
A ClassOfClassOfIndividual is a ClassOfClass whose members are instances of ClassOfIndividual.
EXAMPLE - "Premium Product" is a ClassOfClassOfIndividual that has ClassOfIndividual "mogas" as a member.
EXPRESS specification
ENTITY class_of_class_of_individual
    SUPERTYPE OF (ONEOF(
	class_of_class_of_information_representation,
	class_of_property, class_of_status,
	shape_dimension))
    SUBTYPE OF (class_of_class);
END_ENTITY;
             
  
 
ClassOfClassOfInformationRepresentation
A ClassOfClassOfInformationRepresentation is a ClassOfClassOfIndividual that classifies information representation classes.
EXAMPLE - Integer Octal is a ClassOfClassOfInformationRepresentation whose members are all the information representation classes that correspond to Octal formatted integers.
EXPRESS specification
ENTITY class_of_class_of_information_representation
    SUPERTYPE OF (ONEOF(representation_form, language, document_definition))
    SUBTYPE OF (class_of_class_of_individual);
END_ENTITY;
             
  
 
ClassOfClassOfRelationship
A ClassOfClassOfRelationship is a ClassOfClass whose members are instances of ClassOfRelationship.
EXAMPLE - Reflexive is an example of ClassOfClassOfRelationship. A reflexive ClassOfRelationship is one that may have the same Thing  playing both roles, such as connection, where something may be connected to itself.
EXPRESS specification
ENTITY class_of_class_of_relationship
    SUPERTYPE OF (ONEOF(
	class_of_class_of_composition,
	class_of_class_of_relationship_with_signature,
	class_of_class_of_representation,
	class_of_class_of_representation_translation,
	class_of_class_of_responsibility_for_representation,
	class_of_class_of_usage_of_representation,
	class_of_dimension_for_shape,
	class_of_namespace,
	class_of_scale,
	dimension_of_shape,
	property_space_for_class_of_shape_dimension))
    SUBTYPE OF (class_of_class);
END_ENTITY;
             
  
 
ClassOfClassOfRelationshipWithSignature
A ClassOfClassOfRelationshipWithSignature is a  ClassOfClassOfRelationship" and ClassOfRelationshipWithSignature.
something may be connected to itself.
The purpose of ClassOfClassOfRelationshipWithSignature is to allow other types of classes of relationship, not explicitly defined as entity data types in this part of ISO 15926, to be defined as reference data.
something may be connected to itself.
EXAMPLE - Transitive, with the roles from and to indicating the direction of transitivity, is a ClassOfClassOfRelationshipWithSignature.
A ClassOfRelationship is transitive if when A relates to B and B relates to C then A relates to C, all in the same way.
something may be connected to itself.
EXPRESS specification
ENTITY class_of_class_of_relationship_with_signature
    SUBTYPE OF (class_of_class_of_relationship, class_of_relationship_with_signature);
END_ENTITY;
             
  
 
ClassOfClassOfRepresentation
A ClassOfClassOfRepresentation is a ClassOfClassOfRelationship whose members are instances of ClassOfRepresentationOfThing.
EXAMPLE - The link that indicates that members of the class 'document' can be represented by patterns of the class 'XML' is a ClassOfClassOfRepresentation.
EXPRESS specification
ENTITY class_of_class_of_representation
    SUBTYPE OF (class_of_class_of_relationship);
    class_of_pattern : class_of_class_of_information_representation;
    class_of_represented  :  class;
END_ENTITY;
ATTRIBUTE DEFINITIONSclass_of_pattern : The ClassOfClassOfInformationRepresentation whose members can represent members of the referenced Class.
class_of_represented : The Class whose members can be represented by members of the referenced ClassOfClassOfInformationRepresentation
 
  
 
ClassOfClassOfRepresentationTranslation
A ClassOfClassOfRepresentationTranslation is a ClassOfClassOfRelationship whose members are members of ClassOfRepresentationTranslation.
EXAMPLE - The class ASCII whose members include all translation classes between members of the ASCII Binary and ASCII Text representation classes is a ClassOfClassOfRepresentationTranslation.
EXPRESS specification
ENTITY class_of_class_of_representation_translation
    SUBTYPE OF (class_of_class_of_relationship);
    class_of_first    :  class_of_class_of_information_representation;
    class_of_second   :  class_of_class_of_information_representation;
END_ENTITY;
ATTRIBUTE DEFINITIONSclass_of_first : The first ClassOfClassOfInformationRepresentation for which a translation is defined
class_of_second : The second ClassOfClassOfInformationRepresentation for which a translation is defined
 
  
 
ClassOfClassOfResponsibilityForRepresentation
A ClassOfClassOfResponsibilityForRepresentation is a ClassOfClassOfRelationship whose members are members of ClassOfResponsibilityForRepresentation linking the controller to a set of representations.
EXAMPLE - The link between Weir and the identification set between Weir pumps and Weir serial numbers indicating that the identifications are defined by Weir can be represented by an instance of ClassOfClassOfResponsibilityForRepresentation.
EXPRESS specification
ENTITY class_of_class_of_responsibility_for_representation
    SUBTYPE OF (class_of_class_of_relationship);
    class_of_class_of_controlled  :  class_of_class_of_representation;
    controller : possible_individual;
END_ENTITY;
ATTRIBUTE DEFINITIONSclass_of_class_of_controlled : The ClassOfClassOfRepresentation that is controlled by the referenced PossibleIndividual.
controller : The PossibleIndividual that controls the referenced ClassOfClassOfRepresentation.
 
  
 
ClassOfClassOfUsageOfRepresentation
A ClassOfClassOfUsageOfRepresentation is a ClassOfClassOfRelationship whose members are members of ClassOfUsageOfRepresentation linking the user to a set of representations.
EXAMPLE - The link between a user company and the identification set between Weir pumps and Weir serial numbers indicating that the user company uses the Weir identifiers can be represented by an instance of ClassOfClassOfUsageOfRepresentation.
EXPRESS specification
ENTITY class_of_class_of_usage_of_representation
      SUBTYPE OF (class_of_class_of_relationship);
      class_of_class_of_used :  class_of_class_of_representation;
      user : possible_individual;
END_ENTITY;
ATTRIBUTE DEFINITIONSclass_of_class_of_used : The ClassOfClassOfRepresentation that is used by the referenced PossibleIndividual.
user : The PossibleIndividual that uses the referenced ClassOfClassOfRepresentation
 
  
 
ClassOfCompositeMaterial
A ClassOfCompositeMaterial is a ClassOfArrangedIndividual whose members have a common arrangement of separable compounds.
EXAMPLE 1 - Laminates such as plywood, fibreglass, and carbon fibre can be represented by instances of ClassOfCompositeMaterial.
EXAMPLE 2 - Wood, muscle, and skin can be represented by instances of ClassOfCompositeMaterial.
EXPRESS specification
ENTITY class_of_composite_material
    SUBTYPE OF (class_of_arranged_individual);
END_ENTITY;
             
  
 
ClassOfCompositionOfIndividual
A ClassOfCompositionOfIndividual is a ClassOfRelationship whose members are members of CompositionOfIndividual.EXAMPLE - That piles of sand may have grains of sand as parts is an example of ClassOfCompositionOfIndividual.
EXPRESS specification
ENTITY class_of_composition_of_individual
      SUPERTYPE OF (ONEOF(
	class_of_arrangement_of_individual,
	class_of_participation,
	class_of_temporal_whole_part))
      SUBTYPE OF (class_of_relationship);
      class_of_part  :  class_of_individual;
      class_of_whole :  class_of_individual;
END_ENTITY;
ATTRIBUTE DEFINITIONSclass_of_part : The ClassOfIndividualthat is the class_of_part in the ClassOfCompositionOfIndividual.
class_of_whole : The ClassOfIndividual that is the class_of_whole in the ClassOfCompositionOfIndividual.
 
  
 
ClassOfCompound
A ClassOfCompound is a ClassOfArrangedIndividual whose members consist of arrangements of molecules of the same or different types, bound together by intermolecular forces. This includes both mixtures and alloys.EXAMPLE Water, sulphuric acid, sand, limestone, and steel can be represented by instances of ClassOfCompound.
EXPRESS specification
ENTITY class_of_compound
    SUBTYPE OF (class_of_arranged_individual);
END_ENTITY;
             
  
 
(ABS)ClassOfConnectionOfIndividual
A ClassOfConnectionOfIndividual is a ClassOfRelationship whose members are members of ConnectionOfIndividual. It indicates that a member of the class_of_side_1 ClassOfIndividual can be connected to a member of the class_of_side_2 ClassOfIndividual.
NOTE  - The class_of_side_1 and class_of_side_2 indicate the ClassOfIndividual that is the side_1 and side_2 respectively in a ConnectionOfIndividual that is a member of this ClassOfConnectionOfIndividual .
NOTE 2- Flexible, rigid, and welded cannot be represented as instances of ClassOfConnectionOfIndividual, these are classes of the materials connected or used in the connection.
EXAMPLE - Electrical connection between wires is a ClassOfConnectionOfIndividual.
EXPRESS specification
ENTITY class_of_connection_of_individual
    ABSTRACT SUPERTYPE OF (ONEOF(class_of_direct_connection, class_of_indirect_connection))
    SUBTYPE OF (class_of_relationship);
    class_of_side_1   :  class_of_individual;
    class_of_side_2   :  class_of_individual;
END_ENTITY;
ATTRIBUTE DEFINITIONSclass_of_side_1 : The ClassOfIndividual whose members play the role of side_1 in the members of the ClassOfConnectionOfIndividual.
class_of_side_2 : The ClassOfIndividual whose members play the role of side_2 in the members of the ClassOfConnectionOfIndividual.
 
  
 
ClassOfContainmentOfIndividual
A ClassOfContainmentOfIndividual is a ClassOfRelativeLocation whose members are instances of ContainmentOfIndividual. It indicates that a member of the class_of_locator ClassOfIndividual can contain a member of the class_of_located ClassOfIndividual.
EXAMPLE -That 'de-icing fluid' can be contained by a '1500ml screw-top plastic bottle' is a ClassOfContainmentOfIndividual.
EXPRESS specification
ENTITY class_of_containment_of_individual>
    SUBTYPE OF (class_of_relative_location);
END_ENTITY;
             
  
  
ClassOfDefinition
A ClassOfDefinition is a ClassOfRepresentationOfThing that indicates the pattern is a definition of the represented Class.
EXAMPLE - The link between the pattern 'A <PUMP> is a <FunctionalObject> that is capable of <PUMPING> but may require parts and subsystems for that capability; including those turns it into a <PUMP SYSTEM>.' and the Class that goes by the name 'PUMP' in English can be represented by an instance of ClassOfDefinition.
EXPRESS specification
ENTITY class_of_definition
    SUBTYPE OF (class_of_representation_of_thing);
    SELF\class_of_representation_of_thing.represented : class;
END_ENTITY;
ATTRIBUTE DEFINITIONSrepresented : The Class that is defined by the members of the referenced ClassOfInformationRepresentation.
 
  
 
ClassOfDescription
A ClassOfDescription is a ClassOfRepresentationOfThing that indicates the pattern is a description of the represented thing.
EXAMPLE - The link between the pattern 'this is an old bilge pump' and a particular pump can be represented by an instance of ClassOfDescription.
EXPRESS specification
ENTITY class_of_description
    SUBTYPE OF (class_of_representation_of_thing);
END_ENTITY;
             
  
 
ClassOfDimensionForShape
A ClassOfDimensionForShape is a ClassOfClassOfRelationship that indicates that members of the ClassOfShape have a dimension that is a member of the ClassOfShapeDimension.
EXAMPLE - That circles have diameters is an instance of ClassOfDimensionForShape.
EXPRESS specification
ENTITY class_of_dimension_for_shape  
    SUBTYPE OF (class_of_class_of_relationship);  
    class_of_dimension   :   class_of_shape_dimension;  
    class_of_shape       :   class_of_shape;  
END_ENTITY;  
ATTRIBUTE DEFINITIONSclass_of_dimension : The ClassOfShapeDimension in the ClassOfDimensionForShape.
class_of_shape : The ClassOfShape in the ClassOfDimensionForShape.
 
  
 
ClassOfDirectConnection
A ClassOfDirectConnection is a ClassOfConnectionOfIndividual whose members are members of DirectConnection.
EXAMPLE - Three-pin electrical plug into three-pin socket is an example of ClassOfDirectConnection.
EXPRESS specification
ENTITY class_of_direct_connection  
    SUBTYPE OF (class_of_connection_of_individual); 
END_ENTITY;
             
  
 
ClassOfEvent
A ClassOfEvent is a ClassOfIndividual whose members are members of Event.
EXAMPLE - Continuous and instantaneous are instances of ClassOfEvent. A continuous Event is one such as a stream boundary flowing through a pipe.
EXPRESS specification
ENTITY class_of_event  
    SUBTYPE OF (class_of_individual); 
END_ENTITY;
             
  
 
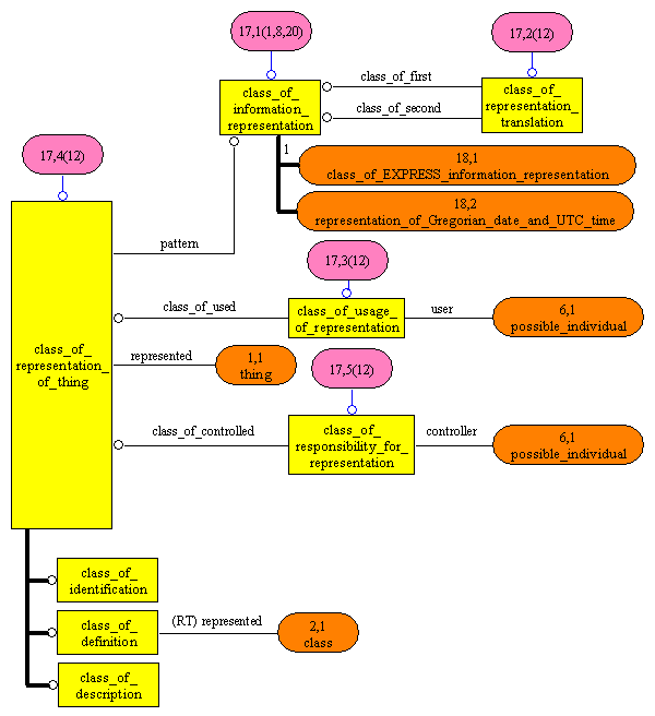
ClassOfExpressInformationRepresentation
A ClassOfExpressInformationRepresentation is a ClassOfInformationRepresentation that is defined by ISO 10303-11.
EXPRESS specification
ENTITY class_of_EXPRESS_information_representation 
    ABSTRACT SUPERTYPE OF (ONEOF(
	EXPRESS_string,
	EXPRESS_integer,
	EXPRESS_real,
	EXPRESS_logical,
	EXPRESS_Boolean,
	EXPRESS_binary))
    SUBTYPE OF (class_of_information_representation);  
END_ENTITY; 
             
  
 
ClassOfFeature
A ClassOfFeature is a ClassOfArrangedIndividual whose members are contiguous, non-separable parts of some PossibleIndividual and have an incompletely defined boundary.
EXAMPLE - The classes known as 'mountain', 'groove', 'rim', 'nozzle', 'nose', and 'raised face' can all be represented as instances of ClassOfFeature.
EXPRESS specification
ENTITY class_of_feature  
    SUBTYPE OF (class_of_arranged_individual);  
END_ENTITY; 
             
  
 
ClassOfFeatureWholePart
A ClassOfFeatureWholePart is a ClassOfArrangementOfIndividual whose members are instances of FeatureWholePart.
EXAMPLE - Thermowells have stems, and tables have tops are examples of ClassOfFeatureWholePart.
EXPRESS specification
ENTITY class_of_feature_whole_part  
    SUBTYPE OF (class_of_arrangement_of_individual); 
END_ENTITY; 
             
  
 
ClassOfFunctionalMapping
A ClassOfFunctionalMapping is a ClassOfRelationship that is a many to one mapping. A ClassOfFunctionalMapping is a function.
NOTE 1 - This entity type would naturally have the name of function, but this is an EXPRESS reserved word.
NOTE 2 - The significance of a function being a many to one mapping is that the same answer is always obtained. So, for example, 5 - 3 always gives 2. Note that the minus function on two other arguments can also give 2.
NOTE 3 - When there are several arguments to a function, then these are presented in a MultidimensionalObject.
EXAMPLE - Minus is an example of ClassOfFunctionalMapping.
EXPRESS specification
ENTITY class_of_functional_mapping  
    SUBTYPE OF (class_of_relationship);  
    codomain   :   class; 
    domain     :   class;  
END_ENTITY; 
ATTRIBUTE DEFINITIONScodomain : The result of applying the function to the domain.
domain : The set of things to which the function is applied.
 
  
 
ClassOfFunctionalObject
A ClassOfFunctionalObject is a ClassOfArrangedIndividual that indicates the function or purpose of an object.
EXAMPLE - Pump, valve, and car are examples of ClassOfFunctionalObject. Particular models of pump, valve, car, etc are instances of ClassOfInanimatePhysicalObject that are specializations of these instances of ClassOfFunctionalObject.
EXPRESS specification
ENTITY class_of_functional_object  
    SUBTYPE OF (class_of_arranged_individual);  
END_ENTITY;  
             
  
 
ClassOfIdentification
A ClassOfIdentification is a ClassOfRepresentationOfThing that indicates that the pattern is used to refer to the represented Thing.EXAMPLE - The link between the pattern 'AC-1234' and a particular pump, indicating that members of 'AC-1234' are used to refer to the pump, can be represented by an instance of ClassOfIdentification.
EXPRESS specification
ENTITY class_of_identification  
    SUBTYPE OF (class_of_representation_of_thing);  
END_ENTITY;  
             
  
 
ClassOfInanimatePhysicalObject
A ClassOfInanimatePhysicalObject is a ClassOfArrangedIndividual whose members are not living.
EXAMPLE - The class known as 'oil' can be represented by an instance of ClassOfInanimatePhysicalObject.
EXPRESS specification
ENTITY class_of_inanimate_physical_object  
    SUBTYPE OF (class_of_arranged_individual); 
END_ENTITY; 
             
  
 
ClassOfIndirectConnection
A ClassOfIndirectConnection is a ClassOfConnectionOfIndividual whose members are members of IndirectConnection.
EXAMPLE - Drip pipe indirectly connected to drain funnel is an example of ClassOfIndirectConnection.
EXPRESS specification
ENTITY class_of_indirect_connection  
    SUBTYPE OF (class_of_connection_of_individual);  
END_ENTITY;  
             
  
 
ClassOfIndirectProperty
A ClassOfIndirectProperty is a ClassOfRelationship that indicates that a member of the ClassOfIndividualcan possess a member of the ClassOfProperty as an IndirectProperty of this type.
EXAMPLE - Maximum Allowable Working Pressure is a ClassOfIndirectProperty that is indicated by a pressure, and can be possessed by a pressure vessel.
EXPRESS specification
ENTITY class_of_indirect_property  
    SUBTYPE OF (class_of_relationship);  
    class_of_possessor    :   class_of_individual;  
    property_space        :   property_space;  
END_ENTITY;
ATTRIBUTE DEFINITIONSclass_of_possessor : The ClassOfIndividual whose instances may possess a member of the PropertySpace
property_space : The PropertySpace a member of which may be possessed by a member of the <class_of_individual ClassOfIndividual
 
  
 
ClassOfIndividual
A ClassOfIndividual is a class whose members are instances of PossibleIndividual.
EXAMPLE - The class known as 'engineer', whose members are people qualified or skilled in engineering principles and practices can be represented by an instance of ClassOfIndividual.
EXPRESS specification
ENTITY class_of_individual  
    SUPERTYPE OF (ONEOF(
	class_of_arranged_individual, property,
	class_of_event,
	class_of_period_in_time,
	individual_dimension,
	status)
	ANDOR participating_role_and_domain)
    SUBTYPE OF (class); 
END_ENTITY; 
             
  
 
ClassOfIndividualUsedInConnection
A ClassOfIndividualUsedInConnection is a ClassOfRelationship whose members are members of IndividualUsedInConnection
. It indicates that a member of the ClassOfIndividual is used in a ClassOfConnectionOfIndividual.
EXAMPLE - The link between the ClassOfConnectionOfIndividual that indicates that B12 type beams are connected to pipe hangers, and the ClassOfIndividual "20mm Diameter bolt", that indicates that four 20mm diameter bolts are used in the connection of a pipe hanger to a type B12 beam can be represented by an instance of ClassOfIndividualUsedInConnection.
EXPRESS specification
ENTITY class_of_individual_used_in_connection  
    SUBTYPE OF (class_of_relationship);  
    class_of_connection   :   class_of_connection_of_individual;  
    class_of_usage        :   class_of_individual;  
END_ENTITY;
ATTRIBUTE DEFINITIONSclass_of_connection : The ClassOfConnectionOfIndividual whose members are the connections in the members of the ClassOfIndividualUsedInConnection. class_of_usage : The ClassOfIndividual whose members are used in the members of the ClassOfIndividualUsedInConnection.
 
  
ClassOfInformationObject
A ClassOfInformationObject is a ClassOfArrangedIndividual whose members are members of zero or more ClassOfInformationRepresentation and of zero or more ClassOfInformationPresentation.
NOTE - Usually, it is a PhysicalObject (like a paper document) that is classified by a ClassOfInformationObject.
EXAMPLE - Newspaper is a ClassOfInformationObject.
EXPRESS specification
ENTITY class_of_information_object  
    SUBTYPE OF (class_of_arranged_individual);  
END_ENTITY; 
             
  
 
ClassOfInformationPresentation
A ClassOfInformationPresentation is a ClassOfArrangedIndividual that distinguishes styles for presenting information. 
EXAMPLE - The character styles bold, italic, Times New Roman, and 16pt can be represented as instances of ClassOfInformationPresentation.
EXPRESS specification
ENTITY class_of_information_presentation  
    SUBTYPE OF (class_of_arranged_individual);  
END_ENTITY; 
             
  
 
ClassOfInformationRepresentation
A ClassOfInformationRepresentation is a ClassOfArrangedIndividual that defines a pattern that represents information.
EXAMPLE - The texts formed with the pattern of characters 's' concatenated with 'u' concatenated with 'n' are members of the 'sun' ClassOfInformation Representation.
EXPRESS specification
ENTITY class_of_information_representation 
    SUPERTYPE OF (ONEOF(
	class_of_EXPRESS_information_representation,
	representation_of_Gregorian_date_and_UTC_time))  
    SUBTYPE OF (class_of_arranged_individual);  
END_ENTITY; 
             
  
 
ClassOfIntendedRoleAndDomain
A ClassOfIntendedRoleAndDomain is a ClassOfRelationship that indicates that a member of the ClassOfIndividual is intended to act as a member of the RoleAndDomain.
EXAMPLE - Pumps are intended to play the RoleAndDomain of performer in some pumping activity.
EXPRESS specification
ENTITY class_of_intended_role_and_domain  
    SUBTYPE OF (class_of_relationship);  
    class_of_player   :   class_of_individual; 
    played : role_and_domain;  
END_ENTITY;
ATTRIBUTE DEFINITIONSclass_of_player : The ClassOfIndividual whose members may play the intended RoleAndDomain.
played : The RoleAndDomain that is intended to be played by members of the ClassOfIndividual.
 
  
 
ClassOfInvolvementByReference
A ClassOfInvolvementByReference is a ClassOfRelationship whose members are instances of InvolvementByReference.
EXAMPLE - Discussion of historical activities is an example of ClassOfInvolvementByReference.
EXPRESS specification
ENTITY class_of_involvement_by_reference  >
    SUBTYPE OF (class_of_relationship);  
    class_of_involved   :   role_and_domain; 
    class_of_involver   :   class_of_activity;  
END_ENTITY;  
ATTRIBUTE DEFINITIONSclass_of_involved : The RoleAndDomain that has the ClassOfInvolvementByReference.
 
  
 
ClassOfIsomorphicFunctionalMapping
A ClassOfIsomorphicFunctionalMapping is a ClassOfFunctionalMapping that is isomorphic.
EXAMPLE - The natural logarithm function is a ClassOfIsomorphicFunctionalMapping.
EXPRESS specification
ENTITY class_of_isomorphic_functional_mapping  
    SUPERTYPE OF (ONEOF(scale, class_of_scale_conversion))  
    SUBTYPE OF (class_of_functional_mapping);  
END_ENTITY;  
             
  
 
ClassOfLeftNamespace
A ClassOfLeftNamespace is a ClassOfNamespace that indicates that the class_of_part is the left namespace for the members of the class_of_class_of_whole.
EXAMPLE - WC1: is the ClassOfLeftNamespace for customer site identifiers for Water Company 1.
EXPRESS specification
ENTITY class_of_left_namespace  
    SUBTYPE OF (class_of_namespace); 
END_ENTITY; 
             
  
 
ClassOfLifecycleStage
A ClassOfLifecycleStage is a ClassOfRelationship whose members are members of LifecycleStage 
EXAMPLE - Planned, required, expected, and proposed can be represented by instances of ClassOfLifecycleStage.
EXPRESS specification
ENTITY class_of_lifecycle_stage  
    SUBTYPE OF (class_of_relationship); 
END_ENTITY; 
             
  
 
ClassOfMolecule
A ClassOfMolecule is a ClassOfArrangedIndividual whose members are molecules.
EXAMPLE - H2O, H2SO4, and DNA can be represented by instances of ClassOfMolecule.
EXPRESS specification
ENTITY class_of_molecule 
    SUBTYPE OF (class_of_arranged_individual); 
END_ENTITY; 
             
  
 
ClassOfMultidimensionalObject
A ClassOfMultidimensionalObject is a Class whose members are instances of MultidimensionalObject. The role played by each position in the classified MultidimensionalObject is specified at the same position in the <roles> attribute. Constant values that apply to any position in <roles> are specified in the same position in the <parameters> attribute. The cardinalities for the roles attribute are specified by the same position in the cardinalities attribute.
EXAMPLE - The definition of the input to a function y = a + bx to convert Celsius to Fahrenheit with roles [a, b, x] defining the input MultidimensionalObject, and parameters [32,1.8] with parameter_position list [1,2] is an example of a ClassOfMultidimensionalObject.
EXPRESS specification
ENTITY class_of_multidimensional_object  
    SUBTYPE OF (class_of_abstract_object);  
    cardinalities	: OPTIONAL LIST [1:?] OF cardinality; 
    optional_element	: LIST [1:?] OF BOOLEAN; 
    parameters		: OPTIONAL LIST [1:?] OF thing;  
    parameter_position	: OPTIONAL LIST [1:?] OF INTEGER;  
    roles		: LIST [1:?] OF role_and_domain;  
END_ENTITY; 
ATTRIBUTE DEFINITIONScardinalities : The list of cardinalities that apply to the roles. If no cardinality is specified, then there are no constraints on the cardinality.
If cardinality is specified, then it must be specified for all roles.
optional_element : Indicates if the element in this list position in a MultidimensionalObject that is a member of this ClassOfMultidimensionalObject is optional (or mandatory). The value TRUE means it is optional, the value FALSE means it is mandatory.
parameters : The list of parameters associated with the roles.
parameter_position : The list of positions relative to the roles for the list of parameters. NOTE - This attribute is necessary because the EXPRESS LIST datatype does not allow empty positions. The list of positions provides the mapping to the role positions.
roles : The roles associated with the classified MultidimensionalObject.
 
  
 
ClassOfNamespace
A ClassOfNamespace is a ClassOfClassOfRelationship that indicates that a ClassOfInformationRepresentation is the class_of_part used as a
namespace for each member of a ClassOfClassOfInformationRepresentation that is the class_of_class_of_whole.
EXAMPLE - WC1: is used as the name space for a set of water company identifiers.
EXPRESS specification
ENTITY class_of_namespace  
    SUPERTYPE OF  (ONEOF(class_of_left_namespace, class_of_right_namespace)) 
    SUBTYPE OF (class_of_class_of_relationship);  
    class_of_class_of_whole   :   class_of_class_of_information_representation;  
    class_of_part : class_of_information_representation; 
END_ENTITY;
ATTRIBUTE DEFINITIONSclass_of_class_of_whole : The ClassOfClassOfInformationRepresentation whose members have the namespace.
class_of_part : The ClassOfInformationRepresentation that is the namespace.
 
  
 
ClassOfNumber
A ClassOfNumber is a ClassOfClass whose members are members of ArithmeticNumber.
EXAMPLE -The class of prime numbers can be represented by an instance ClassOfNumber.
EXPRESS specification
ENTITY class_of_number 
    SUPERTYPE OF (ONEOF(number_space, enumerated_number_set))  
    SUBTYPE OF (class_of_class);  
END_ENTITY;  
             
  
 
ClassOfOrganism
A ClassOfOrganism is a ClassOfArrangedIndividual whose members are living organisms. 
EXAMPLE - Human being, sheep, earthworm, oak tree, and bacteria are instances of ClassOfOrganism.
EXPRESS specification
ENTITY class_of_organism  
    SUBTYPE OF (class_of_arranged_individual); 
END_ENTITY; 
             
  
 
ClassOfOrganization
A ClassOfOrganization is a ClassOfArrangedIndividual whose members are instances of PhysicalObject that are composed of temporal parts of people and other assets, and are organised with a particular purpose.
EXAMPLE - Company, government, and project team can be represented by instances of ClassOfOrganization.
EXPRESS specification
ENTITY class_of_organization  
    SUBTYPE OF (class_of_arranged_individual);  
END_ENTITY; 
             
  
 
ClassOfParticipation
A ClassOfParticipation is a ClassOfCompositionOfIndividual that indicates a member of an instance of ParticipatingRoleAndDomain participates in a member of an instance of ClassOfActivity.
EXAMPLE - "Conductor of a musical performance" is an example of ClassOfParticipation.
EXPRESS specification
ENTITY class_of_participation  
    SUBTYPE OF (class_of_composition_of_individual);  
    SELF\class_of_composition_of_individual.class_of_part 	: participating_role_and_domain;  
    SELF\class_of_composition_of_individual.class_of_whole 	: class_of_activity; 
END_ENTITY; 
ATTRIBUTE DEFINITIONSclass_of_part : The ParticipatingRoleAndDomain that has the ClassOfParticipation.
class_of_whole : The ClassOfActivity that has the ClassOfParticipation.
 
  
 
ClassOfParticulateMaterial
A ClassOfParticulateMaterial is a ClassOfArrangedIndividual whose members are arranged amounts of super-molecular sized objects of the same or different types.
EXAMPLE - Pile of sand, sand and cement mix, bag of bolts, catalyst fill for a reactor are examples of ClassOfParticulateMaterial.
EXPRESS specification
ENTITY class_of_particulate_material  
    SUBTYPE OF (class_of_arranged_individual); 
END_ENTITY; 
             
  >
 
>
ClassOfPeriodInTime
A ClassOfPeriodInTime is a ClassOfIndividual whose members are instances of PeriodInTime.
EXAMPLE - Monday and June are examples of ClassOfPeriodInTime.
EXPRESS specification
ENTITY class_of_period_in_time  
    SUBTYPE OF (class_of_individual);  
END_ENTITY;  
             
  
 
ClassOfPerson
A ClassOfPerson is a ClassOfOrganism whose members are people.
EXAMPLE -  Engineer, plant manager, student, male, female, senior citizen, adult, girl, and boy can be represented by instances of ClassOfPerson. Engineer, plant manager, and student are also instances of ClassOfFunctionalObject.
EXPRESS specification
ENTITY class_of_person  
    SUBTYPE OF (class_of_organism);  
END_ENTITY;  
             
  
 
ClassOfPointInTime
A ClassOfPointInTime is a ClassOfEvent whose members are members of PointInTime. 
EXAMPLE - Midnight is a ClassOfPointInTime.
EXPRESS specification
ENTITY class_of_point_in_time 
    SUBTYPE OF (class_of_event);  
END_ENTITY; 
             
  
 
ClassOfPossibleRoleAndDomain
A ClassOfPossibleRoleAndDomain is a ClassOfRelationship that indicates the RoleAndDomain that can be played by a member of the ClassOfIndividual, in some Activity.
EXAMPLE - Pumps can play the role of anchor (although they are not intended to do so).
EXPRESS specification
ENTITY class_of_possible_role_and_domain  
    SUBTYPE OF (class_of_relationship);  
    class_of_player   :   class_of_individual;  
    played : role_and_domain; 
END_ENTITY;  
ATTRIBUTE DEFINITIONSclass_of_player : The ClassOfIndividual whose members can play the referenced RoleAndDomain.
played :The RoleAndDomain that can be played by members of the referenced ClassOfIndividual.
 
  
 
ClassOfProperty
A ClassOfProperty is a ClassOfClassOfIndividual whose members are instances of Property.
EXAMPLE - 'Temperature' is an example of ClassOfProperty.
EXPRESS specification
ENTITY class_of_property  
    SUPERTYPE OF (ONEOF(property_space, enumerated_property_set))  
    SUBTYPE OF (class_of_class_of_individual);  
END_ENTITY;  
             
  
 
ClassOfPropertySpace
A ClassOfPropertySpace is a ClassOfClass whose members are members of PropertySpace.
EXAMPLE 1 - Property curves, property areas, and property volumes of various dimensionality and degrees of freedom are members of ClassOfPropertySpace.
EXAMPLE 2 - Pump performance curve is an example of ClassOfPropertySpace.
EXPRESS specification
ENTITY class_of_property_space  
    SUBTYPE OF (class_of_class);  
END_ENTITY; 
             
  
 
ClassOfRecognition
A ClassOfRecognition is a ClassOfRelationship that indicates that a member of a ClassOfActivity may result in the recognition of a member of a Class.
EXAMPLE - A measurement activity may result in the recognition of the Classification of a PossibleIndividual by a Property.
EXPRESS specification
ENTITY class_of_recognition  
    SUBTYPE OF (class_of_relationship);  
    class_of_recognized    :   class;  
    class_of_recognizing   :   class_of_activity; 
END_ENTITY;
ATTRIBUTE DEFINITIONSclass_of_recognized : The Class whose members are recognized by members of the ClassOfActivity .
class_of_recognizing : The ClassOfActivity whose members perform the recognition of the Class.
 
  
 
ClassOfRelationship
A ClassOfRelationship is a ClassOfAbstractObject whose members are members of Relationship.
EXPRESS specification
ENTITY class_of_relationship
    SUPERTYPE OF  (ONEOF(
	class_of_approval,
	class_of_approval_by_status,
	class_of_assertion,
	class_of_cause_of_beginning_of_class_of_individual,
	class_of_cause_of_ending_of_class_of_individual,
	class_of_classification,
	class_of_composition_of_individual,
	class_of_connection_of_individual,
	class_of_functional_mapping, 
	class_of_indirect_property,
	class_of_individual_used_in_connection,
	class_of_intended_role_and_domain, 
	class_of_involvement_by_reference,
	class_of_lifecycle_stage,
	class_of_possible_role_and_domain, 
	class_of_recognition,
	class_of_relationship_with_signature, 
	class_of_relative_location,
	class_of_representation_of_thing, 
	class_of_representation_translation, 
	class_of_responsibility_for_representation, 
	class_of_specialization,
	class_of_temporal_sequence,
	class_of_usage_of_representation,
	dimension_of_individual,
	property_for_shape_dimension) 
	ANDOR ONEOF(class_of_relationship_with_related_end_1, class_of_relationship_with_related_end_2))  
    SUBTYPE OF (class_of_abstract_object);
    end_1_cardinality   :   OPTIONAL cardinality;
    end_2_cardinality   :   OPTIONAL cardinality; 
END_ENTITY; 
ATTRIBUTE DEFINITIONSend_1_cardinality : The maximum and minimum cardinality for the first attribute of the ClassOfRelationship. If no cardinality is specified, then there is no constraint on the cardinality.
end_2_cardinality : The maximum and minimum cardinality for the second attribute in the ClassOfRelationship. If no cardinality is specified then there is no constraint on the cardinality.
 
  
 
ClassOfRelationshipWithRelatedEnd1
A ClassOfRelationshipWithRelatedEnd1 is a ClassOfRelationship where a particular Thing is related in the ClassOfRelationship, rather than the members of a Class. The related Thing plays the RoleAndDomain indicated by the class_of_end_1 attribute.
EXAMPLE - Products manufactured by Bloggs & Co is a ClassOfRelationshipWithRelatedEnd1 that points to Bloggs & Co as the related Thing.
EXPRESS specification
ENTITY class_of_relationship_with_related_end_1  
    SUBTYPE OF (class_of_relationship);  
    related   :  thing;   
END_ENTITY;  
ATTRIBUTE DEFINITIONSrelated : The particular Thing that is related, and not some member of the Class it may refer to.
 
  
 
ClassOfRelationshipWithRelatedEnd2
A ClassOfRelationshipWithRelatedEnd2 is a ClassOfRelationship where a particular Thing is related in the ClassOfRelationship, rather than the members of a Class. The related Thing plays the RoleAndDomain  indicated by the class_of_end_2 attribute.
EXAMPLE - Possession of welding skills by John Doe is an example of ClassOfRelationshipWithRelatedEnd2, where John Doe is the related Thing.
EXPRESS specification
ENTITY class_of_relationship_with_related_end_2  
    SUBTYPE OF (class_of_relationship);  
    related   :   thing;   
END_ENTITY;  
ATTRIBUTE DEFINITIONSrelated : The particular Thing that is related, and not some member of the Class it may refer to.
 
  
 
ClassOfRelationshipWithSignature
A ClassOfRelationshipWithSignature is a ClassOfRelationship that may have a RoleAndDomain specified for each end.
NOTE - A ClassOfRelationshipWithSignature is analogous to a simple EXPRESS attribute and its inverse. More complex objects can be modelled with MultidimensionalObject and ClassOfMultidimensionalObject.
EXAMPLE - 'Married' is a ClassOfRelationshipWithSignature where class_of_end_1 is the RoleAndDomain 'husband and man', and class_of_end_2 the RoleAndDomain 'wife and woman'.
EXPRESS specification
ENTITY class_of_relationship_with_signature  
    SUBTYPE OF (class_of_relationship, relationship);  
    class_of_end_1   :   OPTIONAL role_and_domain; 
    class_of_end_2   :   OPTIONAL role_and_domain;  
END_ENTITY;  
ATTRIBUTE DEFINITIONSclass_of_end_1 : the specification of the end_1 attribute of the members of the ClassOfRelationship.
class_of_end_2 : the specification of the end_2 attribute of the members of the ClassOfRelationship.
 
  
 
ClassOfRelativeLocation
A ClassOfRelativeLocation is a ClassOfRelationship whose members are instances of RelativeLocation.
EXAMPLE - Beside, above, and below are examples of ClassOfRelativeLocation.
EXPRESS specification
ENTITY class_of_relative_location  
    SUBTYPE OF (class_of_relationship);  
    class_of_located   :   class_of_individual;  
    class_of_locator   :   class_of_individual;   
END_ENTITY;  
ATTRIBUTE DEFINITIONSclass_of_located : The ClassOfIndividual whose members are located by members of the class_of_locator ClassOfIndividual.
class_of_locator : The ClassOfIndividual whose members act as locator for the members of the class_of_located ClassOfIndividual.
 
  
 
ClassOfRepresentationOfThing
A ClassOfRepresentationOfThing is a ClassOfRelationship that indicates that all members of the pattern ClassOfInformationRepresentation represent the Thing.
EXAMPLE - The ClassOfRelationship that indicates that occurrences of the pattern denoted by 'London' represent the concept of the capital of the United Kingdom can be represented by an instance of ClassOfRepresentationOfThing.
EXPRESS specification
ENTITY class_of_representation_of_thing  
    SUBTYPE OF (class_of_relationship);  
    pattern       :   class_of_information_representation;  
    represented   :   thing;   
END_ENTITY;  
ATTRIBUTE DEFINITIONSpattern : the ClassOfInformationRepresentation whose members represent the referenced Thing.
represented : The Thing that is represented by the members of the referenced ClassOfInformationRepresentation.
 
  
 
ClassOfRepresentationTranslation
A ClassOfRepresentationTranslation is a ClassOfRelationship that indicates the translation of two instances of ClassOfInformationRepresentation.
EXAMPLE - The link that indicates that the representations 'F' and '15' are equivalent (concept of fifteen in hexadecimal and octal respectively) can be represented by an instance of ClassOfRepresentationTranslation.
EXPRESS specification
ENTITY class_of_representation_translation  
    SUBTYPE OF (class_of_relationship);  
    class_of_first    :   class_of_information_representation; 
    class_of_second   :   class_of_information_representation;   
END_ENTITY;  
ATTRIBUTE DEFINITIONSclass_of_first : the first instance of ClassOfInformationRepresentation in the translation
class_of_second : the second instance of ClassOfInformationRepresentation in the translation.
 
  
 
ClassOfResponsibilityForRepresentation
A ClassOfResponsibilityForRepresentation is a ClassOfRelationship whose members indicate that a PossibleIndividual  (usually an organization) deems that members of the pattern can be used as representations of the represented thing.
EXAMPLE - The link between the identification of pump #1234 and the XYZ Corporation, that indicates that the XYZ Corporation controls this identification, can be represented by an instance of ClassOfResponsibilityForRepresentation.
EXPRESS specification
ENTITY class_of_responsibility_for_representation  
    SUBTYPE OF (class_of_relationship);  
    class_of_controlled   :   class_of_representation_of_thing;  
    controller : possible_individual;   
END_ENTITY; 
ATTRIBUTE DEFINITIONSclass_of_controlled : The ClassOfRepresentationOfThing that is controlled by the referenced PossibleIndividual.
controller : The PossibleIndividual that controls the referenced ClassOfRepresentationOfThing.
 
  
 
ClassOfRightNamespace
A ClassOfRightNamespace is a ClassOfNamespace where the class_of_part is the namespace for the members of the class_of_class_of_whole.
EXPRESS specification
ENTITY class_of_right_namespace 
    SUBTYPE OF (class_of_namespace);  
END_ENTITY; 
             
  
 
ClassOfScale
A ClassOfScale is a ClassOfClassOfRelationship whose members are instances of Scale.
EXAMPLE - SI Unit.
EXPRESS specification
ENTITY class_of_scale  
    SUBTYPE OF (class_of_class_of_relationship);  
END_ENTITY;  
             
  
 
ClassOfScaleConversion
A ClassOfScaleConversion is a ClassOfIsomorphicFunctionalMapping that defines a conversion between two different scales of units used for the quantification of properties.
EXAMPLE - The Fahrenheit scale for temperature and the Celsius scale for temperature can each be represented by instances of Scale. The conversion between these scales can be represented by an instance of ClassOfScaleConversion.
EXPRESS specification
ENTITY class_of_scale_conversion  
    SUBTYPE OF (class_of_isomorphic_functional_mapping);  
    SELF\class_of_functional_mapping.codomain   :   scale;  
    SELF\class_of_functional_mapping.domain     :   scale;   
END_ENTITY;  
ATTRIBUTE DEFINITIONScodomain : The second Scale for which the conversion is asserted.
domain : The first Scale for which the conversion is asserted.
 
  
 
ClassOfShape
A ClassOfShape is a PropertySpace that has instances of Shape as its members.
EXAMPLE - Regular geometric forms such as line, circle, square, cylinder, sphere, and cone can be represented by instances of ClassOfShape.
EXPRESS specification
ENTITY class_of_shape  
    SUBTYPE OF (property_space);  
END_ENTITY;  
             
  
 
ClassOfShapeDimension
A ClassOfShapeDimension is a ClassOfClass that is a dimension of a ClassOfShape.EXAMPLE - Diameter, height, and width (in general rather than a particular one) are examples of ClassOfShapeDimension.
EXPRESS specification
ENTITY class_of_shape_dimension  
    SUBTYPE OF (class_of_class);  
END_ENTITY; 
             
  
 
ClassOfSpecialization
A ClassOfSpecialization is a ClassOfRelationship whose members are instances of Specialization. It indicates that a member of the class_of_subclass is a subclass of
a member of the class_of_superclass.
EXAMPLE - The ClassOfSpecialization that indicates that members of the class "family of ASME bolts", e.g. 3 inch, 2 inch bolts, are specializations of members of the EnumeratedPropertySet "set of bolt lengths", e.g. 3 inch, 2 inch.
EXPRESS specification
ENTITY class_of_specialization 
    SUBTYPE OF (class_of_relationship); 
    class_of_subclass     :   class_of_class;  
    class_of_superclass   :   class_of_class;   
END_ENTITY;  
ATTRIBUTE DEFINITIONSclass_of_subclass : The whose members are the subclass in the members of the ClassOfSpecialization.
class_of_superclass : The whose members are the superclass in the members of the ClassOfSpecialization.
 
  
 
ClassOfStatus
A ClassOfStatus is a ClassOfClassOfIndividual whose members are a Status.
EXAMPLE - An example of ClassOfStatus is 'approval status', with members: not assessed, approved, rejected.
EXPRESS specification
ENTITY class_of_status  
    SUBTYPE OF (class_of_class_of_individual);  
END_ENTITY;  
             
  
 
ClassOfSubAtomicParticle
A ClassOfSubAtomicParticle is a ClassOfArrangedIndividual whose members are constituent particles of atoms.
EXAMPLE - Proton, electron, meson, neutron, positron, muon, quark, and neutrino can be represented by instances of ClassOfSubAtomicParticle.
EXPRESS specification
ENTITY class_of_sub_atomic_particle  
    SUBTYPE OF (class_of_arranged_individual);  
END_ENTITY;  
             
  
 
ClassOfTemporalSequence
A ClassOfTemporalSequence is a ClassOfRelationship where the sequence is of a temporal nature.
EXAMPLE 1 - The link that indicates that members of July follow members of June can be represented by an instance of ClassOfTemporalSequence.
EXAMPLE 2 - The link that indicates that emptying activities for a tank precede cleaning activities can be represented by an instance of ClassOfTemporalSequence.
EXPRESS specification
ENTITY class_of_temporal_sequence  
    SUBTYPE OF (class_of_relationship);  
    class_of_predecessor   :   class_of_individual;  
    class_of_successor     :   class_of_individual;  
END_ENTITY;  
 
ATTRIBUTE DEFINITIONSclass_of_predecessor : The ClassOfIndividual whose members are the predecessors in the members of ClassOfTemporalSequence.
class_of_successor : The ClassOfIndividual whose members are the successors in the members of ClassOfTemporalSequence.
 
  
 
ClassOfTemporalWholePart
A ClassOfTemporalWholePart is a ClassOfCompositionOfIndividual whose members are members of TemporalWholePart.
EXAMPLE - The class that indicates that Crude Distillation Units may have a maximum naphtha mode can be represented by an instance of ClassOfTemporalWholePart.
EXPRESS specification
ENTITY class_of_temporal_whole_part  
    SUBTYPE OF (class_of_composition_of_individual);  
END_ENTITY; 
             
  
 
ClassOfUsageOfRepresentation
A ClassOfUsageOfRepresentation is a ClassOfRelationship whose members indicate that a PossibleIndividual (usually an organization) reads or otherwise uses members of the pattern as a representation of the represented thing.
EXAMPLE - The link between the identification of pump #1234 and contractor ABC Ltd, that indicates that ABC Ltd uses this identification can be represented by a class of ClassOfUsageOfRepresentation.
EXPRESS specification
ENTITY class_of_usage_of_representation  
    SUBTYPE OF (class_of_relationship);  
    class_of_used   :   class_of_representation_of_thing;  
    user :   possible_individual;  
END_ENTITY;  
 
ATTRIBUTE DEFINITIONSclass_of_used : The ClassOfRepresentationOfThing that is used by the referenced PossibleIndividual.
user : The PossibleIndividual that uses the referenced ClassOfRepresentationOfThing
 
  
 
ComparisonOfProperty
A ComparisonOfProperty is a Relationship that indicates the magnitude of one Property is greater than that of another.
EXAMPLE - That the temperature in a room is less than that in a furnace can be indicated by an instance of ComparisonOfProperty.
EXPRESS specification
ENTITY comparison_of_property  
    SUBTYPE OF (relationship);  
    greater_element   :   property;  
    lesser_element    :   property;  
END_ENTITY;  
ATTRIBUTE DEFINITIONSgreater_element : The Property that is the greater element in a ComparisonOfProperty. lesser_element : The Property that is the lesser element in the ComparisonOfProperty.
 
  
 
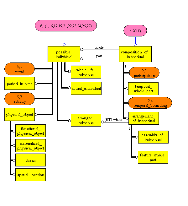
CompositionOfIndividual
A CompositionOfIndividual is a Relationship that indicates that the part PossibleIndividual is a part of the whole PossibleIndividual. A simple composition is indicated, unless a subtype is instantiated too. CompositionOfIndividual is transitive. 
NOTE - Simple composition means that for example no arrangement of parts is necessarily implied or of concern. Where there is an arrangement of parts, this is indicated by an ArrangementOfIndividual, which, by being a subtype, implies also a simple composition.
EXAMPLE - A grain of sand being part of a pile of sand is an example of CompositionOfIndividual.
EXPRESS specification
ENTITY composition_of_individual  
    SUPERTYPE OF (ONEOF( 
	arrangement_of_individual, 
	participation, 
	temporal_whole_part, 
	temporal_bounding))  
    SUBTYPE OF (relationship);  
    part		:   possible_individual;  
    whole	:   possible_individual;   
END_ENTITY;  
ATTRIBUTE DEFINITIONSpart : the PossibleIndividual that is part of the whole PossibleIndividual.
whole : the PossibleIndividual that is the whole in the CompositionOfIndividual.
 
  
 
ConnectionOfIndividual
A ConnectionOfIndividual is a Relationship that indicates that matter, energy, or both can be transferred between the members of PossibleIndividual that are connected,
either directly or indirectly.
NOTE - There is no significance to the ordering of the two related instances of PossibleIndividual. The names side_1 and side_2 serve only to distinguish the attributes.
EXPRESS specification
ENTITY connection_of_individual  
    SUPERTYPE OF (ONEOF(direct_connection, indirect_connection))  
    SUBTYPE OF (relationship);  
    side_1   :   possible_individual;  
    side_2   :   possible_individual;  
END_ENTITY;  
 
ATTRIBUTE DEFINITIONSside_1 : The first PossibleIndividual that is involved in the ConnectionOfIndividual>.
side_2 : The second PossibleIndividual that is involved in the ConnectionOfIndividual.
 
  
 
ContainmentOfIndividual
A ContainmentOfIndividual is a RelativeLocation where the 'located' PossibleIndividual is contained by the 'locator' PossibleIndividual but is not part of it.
EXAMPLE - The contents of a vessel being inside the vessel can be represented by an instance of ContainmentOfIndividual.
NOTE - Containment is distinct from composition; in composition the whole consists of all of its part, with containment, what is contained is not a part of the container.
EXPRESS specification
ENTITY containment_of_individual  
    SUBTYPE OF (relative_location);  
END_ENTITY;  
 
             
  
  
CoordinateSystem
A CoordinateSystem is a MultidimensionalScale for locating and relating a PossibleIndividual in an n-dimensional space in which arbitrary geometric transformations
are valid.
EXAMPLE - The XYZ site coordinate system, is an example of a CoordinateSystem.
EXPRESS specification
ENTITY coordinate_system 
    SUBTYPE OF (multidimensional_scale); 
END_ENTITY;  
 
             
  
 
CrystallineStructure
A CrystallineStructure is a ClassOfArrangedIndividual that is a form in which many simple elements and their natural compounds regularly aggregate by the operation of natural affinity: it
has a definite internal structure, with the external form of a solid enclosed by a number of symmetrically arranged plane faces, and varying in simplicity from the cube to much more complicated geometric bodies.
EXAMPLE - Ferritic, martensitic, and austenitic are examples of CrystallineStructure.
EXPRESS specification
ENTITY crystalline_structure  
    SUBTYPE OF (class_of_arranged_individual); 
END_ENTITY;  
 
             
  
 
Definition
A Definition is a RepresentationOfThing that indicates that the Class is defined by the sign PossibleIndividual.
EXAMPLE - The Relationship between this copy of the preceding sentence and the heading before that is a Definition.
EXPRESS specification 
ENTITY definition  
    SUBTYPE OF (representation_of_thing);  
    SELF\representation_of_thing.represented   :   class;   
END_ENTITY;  
ATTRIBUTE DEFINITIONSrepresented : the Class that is defined in the definition.
 
  
 
Description
A Description is a RepresentationOfThing that indicates that the PossibleIndividual describes the <thing>.
EXAMPLE - A copy of the Piping and Instrumentation Diagram for Crude Distillation Unit 1 at refinery X has a Description relationship with the plant.
EXPRESS specification 
ENTITY description  
    SUBTYPE OF (representation_of_thing); 
END_ENTITY; 
             
  
 
DifferenceOfSetOfClass
A DifferenceOfSetOfClass is a FunctionalMapping that indicates that the membership of the result Class is the difference between the membership of the union of the classes that are
members of the EnumeratedSetOfClass and their intersection.
NOTE - When the EnumeratedSetOfClass consists of a Class and another Class that is a subclass of the first class, then the difference is the complement of the subclass.
EXAMPLE - The difference of the EnumeratedSetOfClass  {{A,B,C},{B,C,D},{C,D,E}} is {A,B,D,E}.
EXPRESS specification 
ENTITY difference_of_set_of_class  
    SUBTYPE OF (functional_mapping);  
    SELF\functional_mapping.input    :   enumerated_set_of_class;  
    SELF\functional_mapping.result   :   class;  
END_ENTITY;  
 ATTRIBUTE DEFINITIONSinput : The EnumeratedSetOfClass that is the domain of the difference function.
result : The Class that is the range of the difference function.
 
  
 
DimensionOfIndividual
A DimensionOfIndividual is a ClassOfRelationship that indicates that each member of the set of lines that are the IndividualDimension are a dimension of the PossibleIndividual.
EXAMPLE - The set of all lines that pass through the centre of a particular circle and end at the circumference of that circle, are a dimension (diameter) of that circle. The particular dimension is indicated by the DimensionOfShape that classifies the DimensionOfIndividual.
EXPRESS specification 
ENTITY dimension_of_individual  
    SUBTYPE OF (class_of_relationship);  
    individual : possible_individual;  
    individual_dimension : individual_dimension;  
END_ENTITY;  
 ATTRIBUTE DEFINITIONSindividual : The PossibleIndividual that is assigned an IndividualDimension in the DimensionOfIndividual.
individual_dimension : The IndividualDimension for the PossibleIndividual in the DimensionOfIndividual.
 
  
 
DimensionOfShape
A DimensionOfShape is a ClassOfClassOfRelationship that indicates that members of the ShapeDimension  are dimensions of the Shape members.
EXAMPLE - The sets of 10m lines that are diameters of 10m circles is an example of DimensionOfShape.
EXPRESS specification 
ENTITY dimension_of_shape  
    SUBTYPE OF (class_of_class_of_relationship);
    dimension   :   shape_dimension;  
    shape       :   shape; 
END_ENTITY;  
 ATTRIBUTE DEFINITIONSdimension : The ShapeDimension of the Shape.
shape : The Shape that possesses the ShapeDimension.
 
  
 
DirectConnection
A DirectConnection is a ConnectionOfIndividual that indicates that the side_1 and side_2 are directly connected via a common spatial boundary.
EXAMPLE - The relation that indicates that the plug terminating a serial communications cable is connected to the socket on a piece of computer equipment can be represented by an instance of of DirectConnection.
EXPRESS specification 
ENTITY direct_connection  
    SUBTYPE OF (connection_of_individual); 
END_ENTITY;  
             
  
 
DocumentDefinition
A DocumentDefinition is a ClassOfClassOfInformationRepresentation that defines the content and/or structure of documents.
EXAMPLE - XYZ Corp. Material Safety Data Sheet is a DocumentDefinition.
EXPRESS specification 
ENTITY document_definition  
    SUBTYPE OF (class_of_class_of_information_representation);  
END_ENTITY;  
             
  
 
Ending
An Ending is a TemporalBounding that marks the end of a PossibleIndividual .
EXAMPLE 1 - The relation that indicates that the PointInTime known as 0000hrs 1st July 1999 GMT is the end of the PeriodInTime known
as June 1999 GMT can be represented by an instance of Ending.
EXAMPLE 2 - The relation that indicates that the Event 'loading complete' marks the end of the PossibleIndividual 'loading plant operating period 1' (a temporal part of the loading
plant) is an instance of Ending.
EXPRESS specification 
ENTITY ending 
    SUBTYPE OF (temporal_bounding);  
END_ENTITY;  
             
  
 
EnumeratedNumberSet
An EnumeratedNumberSet is a ClassOfNumber and an EnumeratedSetOfClass.
EXAMPLE - The set of integer numbers {3,4,5} can be represented by an instance of EnumeratedNumberSet.
EXPRESS specification 
ENTITY enumerated_number_set  
    SUBTYPE OF (class_of_number, enumerated_set_of_class);  
END_ENTITY;  
             
  
 
EnumeratedPropertySet
An EnumeratedPropertySet is a ClassOfProperty and an EnumeratedSetOfClass whose members are an enumerated set of properties of the same SinglePropertyDimension or MultidimensionalPropertySpace.
EXAMPLE - {115 Volt, 240 Volt} is an example of an EnumeratedPropertySet.
EXPRESS specification 
ENTITY enumerated_property_set  
    SUBTYPE OF (class_of_property, enumerated_set_of_class);  
END_ENTITY;  
             
  
 
EnumeratedSetOfClass
An EnumeratedSetOfClass is a ClassOfClass that is an enumerated set of the instances of Class. Enumerated means that the full set of members is specified.
EXAMPLE - {Plastic, 1.2kg, frame} is an EnumeratedSetOfClass. More generally {{A,B,C},{B,C,D},{C,D,E}} is an EnumeratedSetOfClass. Also "electrical engineering classes for ERDL V1.1" is an EnumeratedSetOfClass.
EXPRESS specification 
ENTITY enumerated_set_of_class  
    SUBTYPE OF (class_of_class); 
END_ENTITY;  
             
  
 
Event
An Event is a PossibleIndividual with zero extent in time. An Event is the temporal boundary of one or more PossibleIndividuals, although there may be no knowledge of these PossibleIndividuals.
EXAMPLE - The connection of power to a pump is an Event that marks the beginning of a temporal part of that pump.
EXPRESS specification 
ENTITY event  
    SUBTYPE OF (possible_individual);  
END_ENTITY;  
             
  
 
ExpressBinary
An ExpressBinary is a ClassOfExpressInformationRepresentation that represents a binary value as defined in ISO 10303-11:1994, 8.1.7.
NOTE - The UNIQUE rule ensures that any value is only held once.
EXPRESS specification 
ENTITY EXPRESS_binary  
   SUBTYPE OF (class_of_EXPRESS_information_representation);  
    content  :   BINARY;  
    UNIQUE  
    rule_1   :   content;  
END_ENTITY;  
 
ATTRIBUTE DEFINITIONScontent : The value of the ExpressBinary
ExpressBoolean
An ExpressBoolean is a ClassOfExpressInformationRepresentation that represents a Boolean value as defined in ISO 10303-11:1994, 8.1.5.
NOTE - The UNIQUE rule ensures that any value is only held once.
EXPRESS specification 
ENTITY EXPRESS_Boolean  
    SUBTYPE OF (class_of_EXPRESS_information_representation);  
    content  :   BOOLEAN;  
    UNIQUE  
    rule_1   :   content;  
END_ENTITY; 
 ATTRIBUTE DEFINITIONScontent : The value of the ExpressBoolean
 
  
 
ExpressInteger
An ExpressInteger is a ClassOfExpressInformationRepresentation that represents an integer number as defined in ISO 10303-11:1994, 8.1.3.
NOTE - The UNIQUE rule ensures that any value is only held once.
EXPRESS specification 
ENTITY EXPRESS_integer  
    SUBTYPE OF (class_of_EXPRESS_information_representation); 
    content  :   INTEGER; 
    UNIQUE  
    rule_1   :   content;  
END_ENTITY;  
ATTRIBUTE DEFINITIONScontent : The value of the ExpressInteger
 
  
ExpressLogical
An ExpressLogical is a ClassOfExpressInformationRepresentation that represents a logical value as defined in ISO 10303-11:1994, 8.1.4.
NOTE - The UNIQUE rule ensures that any value is only held once.
EXPRESS specification 
ENTITY EXPRESS_logical  
    SUBTYPE OF (class_of_EXPRESS_information_representation);  
    content  :   LOGICAL; 
    UNIQUE 
    rule_1   :   content;  
END_ENTITY; 
 
ATTRIBUTE DEFINITIONScontent : The value of the ExpressLogical
 
  
 
ExpressReal
An ExpressReal is a ClassOfExpressInformationRepresentation that represents a real number as defined in ISO 10303-11:1994, 8.1.2.
NOTE The UNIQUE rule ensures that any value is only held once.
EXPRESS specification 
ENTITY EXPRESS_real  
    SUBTYPE OF (class_of_EXPRESS_information_representation);  
    content  :   REAL;  
    UNIQUE  >
    rule_1   :   content;  
END_ENTITY;  
 
ATTRIBUTE DEFINITIONScontent : The value of the ExpressReal
 
  
 
ExpressString
An ExpressString is a ClassOfExpressInformationRepresentation that represents a string as defined in ISO 10303-11:1994, 8.1.6.
NOTE - The UNIQUE rule ensures that any value is only held once.
EXPRESS specification 
ENTITY EXPRESS_string  
    SUBTYPE OF (class_of_EXPRESS_information_representation);  
    content  :   STRING;  
    UNIQUE  
    rule_1   :   content;  
END_ENTITY;  
 
ATTRIBUTE DEFINITIONScontent : The value of the ExpressString
 
  
 
FeatureWholePart
A FeatureWholePart is an ArrangementOfIndividual that indicates that the part is a non-separable, contiguous part of the whole.
NOTE - This includes wholes that cannot be non-destructively disassembled and reassembled such as the cast inlet flange of a pump.
EXAMPLE - The relation that indicates that a flange face is part of a flange can be represented by an instance of FeatureWholePart.
EXPRESS specification 
ENTITY feature_whole_part 
    SUBTYPE OF (arrangement_of_individual);  
END_ENTITY;  
             
  
 
FunctionalMapping
A FunctionalMapping is a Relationship that indicates that the input gave the result as determined by the classifying ClassOfFunctionalMapping.
EXAMPLE - The mapping of [5, 3] to 2, classified by the minus function is an example of FunctionalMapping.
EXPRESS specification 
ENTITY functional_mapping  
    SUBTYPE OF (relationship);  
    input    :   thing;  
    result   :   thing;  
END_ENTITY;  
ATTRIBUTE DEFINITIONSinput : The input to the mapping.
result : The result of the application of the function to the input.
 
  
 
FunctionalPhysicalObject
A FunctionalPhysicalObject is a PhysicalObject that has functional, rather than material, continuity as its basis for identity. Adjacent temporal parts of a FunctionalPhysicalObject need not have common matter
or energy, provided the matter or energy of each temporal part fulfils the same function.
EXAMPLE - The heat exchanger system known as tag E-4507, which is part of a distillate transfer system, can be represented by an instance of FunctionalPhysicalObject. Note that this is distinct from the "shell and tube heat exchanger
manufacture number ES/1234" that was installed as E-4507 when the plant was first built and later removed when worn out, to be replaced by a new heat exchanger with different serial number. "Shell and tube heat exchanger manufacture number ES/1234" and its differently numbered replacement can be represented by instances of MaterializedPhysicalObject. When ES/1234 is installed as E-4507 there is a temporal part of ES/1234 that is also a temporal part of E-4507.
EXPRESS specification 
ENTITY functional_physical_object 
    SUBTYPE OF (physical_object);
END_ENTITY;  
             
  
 
Identification
An Identification is a RepresentationOfThing that indicates that the PossibleIndividual is an identifierfor the Thing identified.
EXAMPLE - 1 The relationship between the text "P101" on a printed copy of a pump data sheet and the applicable FunctionalPhysicalObject is an example of Identification.
EXPRESS specification 
ENTITY identification  
    SUBTYPE OF (representation_of_thing);  
END_ENTITY;  
             
  
 
IndirectConnection
An IndirectConnection is a ConnectionOfIndividual that indicates that side_1 and side_2 are connected via other individuals.
EXAMPLE - The relation that indicates that there is a railway connection between the cities of London and Paris can be represented by an instance of IndirectConnection.
EXPRESS specification 
ENTITY indirect_connection 
    SUBTYPE OF (connection_of_individual); 
END_ENTITY;  
             
  
 
IndirectProperty
An IndirectProperty is a Relationship between a Property and a PossibleIndividual . The nature of the IndirectProperty is defined by its classification by a ClassOfIndirectProperty. A property is indirect when it does not directly apply to the PossibleIndividual it applies to, but is derived from some process.
NOTE - A property is indirect because it does not directly apply. There can only be one temperature that a thing has (at a time), so a Maximum Allowable Working Temperature is not its temperature, but an indirect property derived from doing some tests or calculations to determine its value (as opposed to it being a current measurement). This is what makes it indirect.
EXAMPLE - A Maximum Allowable Working Pressure of 50 BarA for V101 is specified by an IndirectProperty between the pressure of 50 BarA and V101, classified by the ClassOfIndirectProperty Maximum Allowable Working Pressure.
EXPRESS specification 
ENTITY indirect_property 
    SUBTYPE OF (relationship); 
    possessor   :   possible_individual;  
    property    :   property;  
END_ENTITY;  
 
ATTRIBUTE DEFINITIONSpossessor : The PossibleIndividual that possesses the IndirectProperty.
property : The Property that is indirectly possessed by the PossibleIndividual.
 
  
 
IndividualDimension
An IndividualDimension is a ClassOfIndividual whose members characterize a particular PossibleIndividual.
EXAMPLE - The set of lines that are each a diameter of a particular circle.
EXPRESS specification 
ENTITY individual_dimension  
    SUBTYPE OF (class_of_individual);  
END_ENTITY; 
             
  
 
IndividualUsedInConnection
An IndividualUsedInConnection is a Relationship that indicates that a PossibleIndividual is used in a ConnectionOfIndividual.
EXAMPLE - The Relationship between the connection of the flanged ends of two pipes and a temporal part of the bolts, nuts, washers and gasket set that indicates that the bolt and gasket set participates in the connection can be represented by an instance of IndividualUsedInConnection.
EXPRESS specification 
ENTITY individual_used_in_connection  
    SUBTYPE OF (relationship);  
    connection   :   connection_of_individual; 
    usage        :   possible_individual;  
END_ENTITY;  
 
ATTRIBUTE DEFINITIONSconnection : The ConnectionOfIndividual in which the referenced PossibleIndividual participates.
usage : The PossibleIndividual that participates in the referenced ConnectionOfIndividual.
 
  
 
IntegerNumber
An IntegerNumber is an ArithmeticNumber that is an integer number.
EXAMPLE - 1, 2, and 10 are representations of integer numbers.
EXPRESS specification 
ENTITY integer_number
    SUBTYPE OF (arithmetic_number); 
END_ENTITY;  
             
  
 
IntendedRoleAndDomain
An IntendedRoleAndDomain is a Relationship that indicates the RoleAndDomain some temporal part of the PossibleIndividual is intended to take with respect to some Activity.
EXAMPLE - Some PossibleIndividual that is classified as a pump is intended to play the RoleAndDomain of a performer in some pumping activity.
EXPRESS specification 
ENTITY intended_role_and_domain 
    SUBTYPE OF (relationship);  
    played   :   role_and_domain;  
    player   :   possible_individual;  
END_ENTITY;  
 
ATTRIBUTE DEFINITIONSplayed : The RoleAndDomain that is intended to be played by the referenced PossibleIndividual.
player : The PossibleIndividual that is intended to play the referenced RoleAndDomain
 
  
 
IntersectionOfSetOfClass
An IntersectionOfSetOfClass is a FunctionalMapping that indicates that the result Class consists of those members of the members of the classes EnumeratedSetOfClass that are common to each class.
EXAMPLE - The intersection of the EnumeratedSetOfClass {{A,B,C},{B,C,D},{C,D,E}} is {C}.
EXPRESS specification 
ENTITY intersection_of_set_of_class  
    SUBTYPE OF (functional_mapping);  
    SELF\functional_mapping.input   :   enumerated_set_of_class;  
    SELF\functional_mapping.result  :   class;  
END_ENTITY; 
 
ATTRIBUTE DEFINITIONSinput : The EnumeratedSetOfClass whose members are intersected.
result : The Class that represents the intersection of the members of the EnumeratedSetOfClass.
 
  
 
InvolvementByReference
An InvolvementByReference is a Relationship that indicates that a Thing is referred to in an Activity.
NOTE - This entity type is for involvements that are not direct Participation of a PossibleIndividual, such as involvement of a class, or of a historical or future temporal part of a PossibleIndividual.
EXAMPLE - A conversation that refers to the Roman Empire is an Activity that relates to the Roman Empire by an InvolvementByReference.
EXPRESS specification 
ENTITY involvement_by_reference
    SUBTYPE OF (relationship);  
    involved   :   thing;  
    involver   :   activity;  
END_ENTITY;  
 
ATTRIBUTE DEFINITIONSinvolved : The Thing that is involved in the referenced Activity.
involver : The Activity in which the referenced Thing is involved.
 
  
 
Language
A Language is a ClassOfClassOfInformationRepresentation whose members are all the information representations made in the language.
EXAMPLE - English, French, C++ and Java can be represented by instances of Language.
EXPRESS specification 
ENTITY language  
    SUBTYPE OF (class_of_class_of_information_representation);  
END_ENTITY; 
             
  
 
LeftNamespace
A LeftNamespace is a Namespace where the <class_of_part> is the left part of the <class_of_whole>.
EXAMPLE - Where WC1: is the Namespace in WC1:1234, it is a LeftNamespace.
EXPRESS specification 
ENTITY left_namespace  
    SUBTYPE OF (namespace);  
END_ENTITY; 
             
  
 
LifecycleStage
A LifecycleStage is a Relationship that indicates the interest that a PossibleIndividual has in some PossibleIndividual. 
EXAMPLE - The relation that links a possible building to a temporal part of the XYZ Corp. can be represented by an instance of LifecycleStage. The nature of that LifecycleStage (e.g. 'planned') can be expressed by classifying with the applicable ClassOfLifecycleStage.
EXPRESS specification 
ENTITY lifecycle_stage 
    SUBTYPE OF (relationship);  
    interest     :   possible_individual;  
    interested   :   possible_individual;  
END_ENTITY;  
 
ATTRIBUTE DEFINITIONSinterest : The PossibleIndividual that is of interest to the referenced PossibleIndividual.
interested : The PossibleIndividual that has an interest in the referenced PossibleIndividual
 
  
 
LowerBoundOfNumberRange
A LowerBoundOfNumberRange is a Classification that indicates an ArithmeticNumber is the lowest value in a NumberRange.
EXAMPLE - 3.1 is the lower bound of the range [3.1 to 5.3].
EXPRESS specification 
ENTITY lower_bound_of_number_range  
    SUBTYPE OF (classification);  
    SELF\classification.classified   :   arithmetic_number; 
    SELF\classification.classifier   :   number_range;  
END_ENTITY; 
 
ATTRIBUTE DEFINITIONSclassified : The ArithmeticNumber that as classified is the lower bound to the NumberRange.
classifier : The NumberRange that as classifier is bounded by the ArithmeticNumber.
 
  
 
LowerBoundOfPropertyRange
A LowerBoundOfPropertyRange is a Classification that indicates that a Property is the lower bound of a PropertyRange.
EXAMPLE - -10 Celsius is the lower bound of the range -10 to +20 Celsius.
EXPRESS specification 
ENTITY lower_bound_of_property_range  
    SUBTYPE OF (classification);  
    SELF\classification.classified   :   property; 
    SELF\classification.classifier   :   property_range;  
END_ENTITY;  
 
ATTRIBUTE DEFINITIONSclassified : The Property that as classified is the lower bound in the LowerBoundOfPropertyRange.
classifier : The PropertyRange that is bounded as classifier in the LowerBoundOfPropertyRange.
 
  
 
MaterializedPhysicalObject
A MaterializedPhysicalObject is a PhysicalObject that has matter and/or energy continuity as its basis for identity. Matter or energy continuity requires some matter or energy to be common to adjacent temporal parts of the MaterializedPhysicalObject. Replacement of some components from time to time does not create a new identity.
EXAMPLE - The shell and tube heat exchanger with manufacturer's serial number ES/1234 can be represented by an instance of MaterializedPhysicalObject.
EXPRESS specification 
ENTITY materialized_physical_object  
    SUBTYPE OF (physical_object);  
END_ENTITY;  
             
  
 
MultidimensionalNumber
A MultidimensionalNumber is an ArithmeticNumber that is also a MultidimensionalObject.
EXAMPLE - [3.2, 5.4, 55.6] is a MultidimensionalNumber.
EXPRESS specification 
ENTITY multidimensional_number  
    SUBTYPE OF (arithmetic_number, multidimensional_object);  
END_ENTITY;  
             
  
 
MultidimensionalNumberSpace
A MultidimensionalNumberSpace is a NumberSpace and a MultidimensionalObject.
EXAMPLE - R3, the space defined as being all the triples of real numbers (e.g. <1.0, 2.1, 5.4>), is a MultidimensionalNumberSpace.
EXPRESS specification 
ENTITY multidimensional_number_space  
    SUBTYPE OF (number_space, multidimensional_object);  
END_ENTITY;  
             
  
 
MultidimensionalObject
A MultidimensionalObject is an AbstractObject that is an ordered list of Thing. The significance of the MultidimensionalObject is determined by being a member of a ClassOfMultidimensionalObject that indicates the role played by each of its elements.
NOTE The MultidimensionalObject [A,B,C] is different from [B,C,A].
EXAMPLE - [32, 1.8, 20] is a MultidimensionalObject that may be specified to be the input parameters for the function y=a+bx to convert 20 Celsius to Fahrenheit.
EXPRESS specification 
ENTITY multidimensional_object  
    SUPERTYPE OF (ONEOF(
	multidimensional_number,
	multidimensional_number_space,
	multidimensional_property, 
	multidimensional_property_space, 
	multidimensional_scale))
    SUBTYPE OF (abstract_object);  
    elements   :   LIST [1:?] OF thing; 
    position   :   OPTIONAL LIST [1:?] OF INTEGER;  
END_ENTITY; 
 
ATTRIBUTE DEFINITIONSelements : The list of Thing that constitute the MultidimensionalObject. The role of each Thing is determined by a classifying ClassOfMultidimensionalObject.
position : The position of the element relative to the list of roles in the classifying ClassOfMultidimensionalObject. The elements shall be listed in ascending order. When this attribute is missing, then all elements are present as defined in the ClassOfMultidimensionalObject. NOTE - This attribute is required when some elements are missing. The list data type does not allow empty elements in the list. This attribute, when present, supplies the mapping information.
 
  
 
MultidimensionalProperty
A MultidimensionalProperty is a Property that is also a MultidimensionalObject.
EXAMPLE - A pump flow head characteristic is a multidimensional object. It consists of a continuum of Q, H property pairs, where Q is the flow rate and H is the flowing head difference. Each pair of properties Qa and Ha, where Qa is a particular flow rate and Ha a particular head, is a multidimensional property [Qa, Ha].
EXPRESS specification 
ENTITY multidimensional_property  
    SUBTYPE OF (property, multidimensional_object);   
END_ENTITY; 
             
  
 
MultidimensionalPropertySpace
A MultidimensionalPropertySpace is a PropertySpace and a MultidimensionalObject whose members are properties each of which maps to more than one number. Each property will consist of elements of the same property dimensions.
EXAMPLE - A pump performance curve of flowrate and differential head is a MultidimensionalPropertySpace.
EXPRESS specification 
ENTITY multidimensional_property_space 
    SUBTYPE OF (property_space, multidimensional_object); 
END_ENTITY;  
             
  
 
MultidimensionalScale
A MultidimensionalScale is a Scale that is also a MultidimensionalObject.
EXAMPLE - A [Celsius, seconds] scale is a MultidimensionalScale on which temperature variation over time can be plotted.
EXPRESS specification 
ENTITY multidimensional_scale  
    SUBTYPE OF (scale, multidimensional_object);  
END_ENTITY; 
             
  
 
(ABS)Namespace
A Namespace is a ClassOfArrangementOfIndividual where the class_of_whole and class_of_part are members of ClassOfInformationRepresentation and the part is the most significant part of the whole that is the namespace.
EXAMPLE - The STRING WC1: is the Namespace in the identifier WC1:1234.
EXPRESS specification 
ENTITY namespace  
    ABSTRACT SUPERTYPE OF (ONEOF(right_namespace, left_namespace))  
    SUBTYPE OF (class_of_arrangement_of_individual);  
    SELF\class_of_composition_of_individual.class_of_part    :   class_of_information_representation;
    SELF\class_of_arrangement_of_individual.class_of_whole   :   class_of_information_representation;  
END_ENTITY;  
 
ATTRIBUTE DEFINITIONSclass_of_part : The ClassOfInformationRepresentation that is the namespace.
class_of_whole : The ClassOfInformationRepresentation that has the class_of_part as a namespace.
 
  
 
NumberRange
A NumberRange is a one-dimensional NumberSpace.
EXAMPLE - The number space -273.1 to +infinity is a NumberRange.
>
EXPRESS specification 
ENTITY number_range  
    SUBTYPE OF (number_space); 
END_ENTITY;  
             
  
 
NumberSpace
A NumberSpace is a ClassOfNumber that is a continuum.
EXAMPLE - The integers from 1 to 5 and the reals from 0.000 to 1.000 are examples of NumberSpace.
EXPRESS specification 
ENTITY number_space  
    SUPERTYPE OF (ONEOF(number_range, multidimensional_number_space)) 
    SUBTYPE OF (class_of_number);  
END_ENTITY; 
             
  
 
OtherRelationship
An OtherRelationship is a Relationship that is not a member of any of the other explicit subtypes of Relationship. The meaning of an OtherRelationship is specified by a classification by an instance of ClassOfRelationshipWithSignature.
EXAMPLE - The Relationship that indicates that a car is manufactured by Ford can be represented by an instance of OtherRelationship. The RoleAndDomain that classifies the end_1 and end_2 attributes is given by the class_of_end_1 and class_of_end_2 attributes respectively for the ClassOfRelationshipWithSignature that classifies the OtherRelationship. 
Where the ClassOfRelationshipWithSignature is also a ClassOfRelationshipWithRelatedEnd1 or a ClassOfRelationshipWithRelatedEnd2 then the end_1 or end_2 respectively of the OtherRelationship shall take the value specified by the related attribute.
EXPRESS specification 
ENTITY other_relationship 
    SUBTYPE OF (relationship);  
    end_1   :   thing;  
    end_2   :   thing;  
END_ENTITY;  
 
ATTRIBUTE DEFINITIONSend_1 : the first of two instances of Thing that are related.
end_2 : the second of two instances of Thing that are related.
 
  
 
ParticipatingRoleAndDomain
A ParticipatingRoleAndDomain is a RoleAndDomain that is also a ClassOfIndividual that indicates a participating role in an Activity.
EXAMPLE - Performer and pumper are examples of ParticipatingRoleAndDomain.
EXPRESS specification 
ENTITY participating_role_and_domain 
    SUBTYPE OF (role_and_domain, class_of_individual);  
END_ENTITY;  
             
  
 
Participation
A Participation is a CompositionOfIndividual that indicates that a PossibleIndividual is a participant in an Activity.
NOTE - The PossibleIndividual that is the part in the Participation is may be a temporal part of a WholeLifeIndividual  that is classified by the RoleAndDomain that indicates the role it plays in the Activity.
EXAMPLE - The relationship between the temporal part of P1234 that performs the discharge of the Motor Vessel Murex on 2nd December 2002, and the activity that is that discharge of that vessel is a Participation.
EXPRESS specification 
ENTITY participation  
    SUBTYPE OF (composition_of_individual);  
    SELF\composition_of_individual.whole   :   activity;  
END_ENTITY;  
 
ATTRIBUTE DEFINITIONSwhole : The Activity that is the whole in the Participation.
 
  
 
PeriodInTime
A PeriodInTime is a PossibleIndividual that is all space for part of time - a temporal part of the universe.
EXAMPLE 1 - July 2000 is an instance of PeriodInTime.
EXAMPLE 2 - The period described by UTC 2000-11-21T06:00 to UTC 2000-11-21T11:53 is an instance of PeriodInTime compliant with ISO8601.
EXPRESS specification 
ENTITY period_in_time 
    SUBTYPE OF (possible_individual);  
END_ENTITY;  
             
  
 
Phase
A Phase is a ClassOfArrangedIndividual based on the nature of the boundary behaviour of material resulting from its atomic and molecular bonding. 
NOTE - Phase excludes types of internal structure such as crystalline.
EXAMPLE - The classes known as 'liquid' and 'solid' can be represented by instances of Phase.
EXPRESS specification 
ENTITY phase  
    SUBTYPE OF (class_of_arranged_individual); 
END_ENTITY;  
             
  
 
PhysicalObject
A PhysicalObject is a PossibleIndividual that is a distribution of matter, energy, or both. 
EXAMPLE 1 - A piece of metal is a PhysicalObject.
EXAMPLE 2 - A tree is a PhysicalObject;
EXAMPLE 3 - The thing identified by tag P101 is a PhysicalObject.
EXAMPLE 4 - A light beam is a PhysicalObject.
EXAMPLE 5 - A tank that is built and dismantled on site is both a MaterializedPhysicalObject and a FunctionalPhysicalObject.
EXPRESS specification 
ENTITY physical_object  
    SUBTYPE OF (possible_individual);  
END_ENTITY; 
             
  
 
PointInTime
A PointInTime is an Event that is the whole space extension with zero extent in time.
NOTE - In using this part of ISO15926, a PointInTime should be represented by a RepresentationOfGregorianDateAndUtcTime.
EXAMPLE - The time known as UTC 1999-05-13T16:31:23.56 is a PointInTime.
EXPRESS specification 
ENTITY point_in_time  
    SUBTYPE OF (Event);  
END_ENTITY; 
             
  
 
PossibleIndividual
A PossibleIndividual is a Thing that exists in space and time.
This includes:
- things where any of the space time dimensions are vanishingly small, 
- those that are either all space for any time, or all time and any space, 
- the entirety of all space time 
- things that actually exist, or have existed, 
- things that are fictional or conjectured and possibly exist in the past, present or future,
- temporal parts (states) of other individuals,
- things that have a specific position, but zero extent in one or more dimensions, such as points, lines, and surfaces.
In this context existence is based upon being imaginable within some consistent logic, including actual, hypothetical, planned, expected, or required individuals.
EXAMPLE - The pump with serial number ABC123, Battersea Power Station, Sir Joseph Whitworth, Shakespeare, and the starship "Enterprise" can be represented by instances of PossibleIndividual.
EXPRESS specification 
ENTITY possible_individual  
    SUBTYPE OF (thing);  
END_ENTITY;  
             
  
 
PossibleRoleAndDomain
A PossibleRoleAndDomain is a Relationship that indicates that a player PossibleIndividual can possibly play the played RoleAndDomain.
EXAMPLE - Acting as an anchor is a possible role for pump 1234.
EXPRESS specification 
ENTITY possible_role_and_domain  
    SUBTYPE OF (relationship); 
    played   :   role_and_domain; 
    player   :   possible_individual;
END_ENTITY;  
 
ATTRIBUTE DEFINITIONSplayed : The RoleAndDomain that the PossibleIndividual can play.
player : The PossibleIndividual that can play the RoleAndDomain.
 
  
 
Property
A Property is a ClassOfIndividual that is a member of a continuum of a ClassOfProperty. The Property may be quantified by mapping to a number on a scale.
NOTE 1 - A member of a Property is a PossibleIndividual  that has the same degree or magnitude of the quality or characteristic represented by the Property as other members.
NOTE 2 - The types of characteristic or quality, such as temperature or density, are instances of ClassOfProperty.
NOTE 3 - Duplicate properties (e.g. that map to the same number on the same scale) should not be created within the same data store.
EXAMPLE - A particular degree of hotness can be represented as an instance of Property.
EXPRESS specification 
ENTITY property  
    SUBTYPE OF (class_of_individual);  
END_ENTITY;  
             
  
 
PropertyForShapeDimension
A PropertyForShapeDimension is a ClassOfRelationship that indicates that the members of the ShapeDimension are of the Property.
EXAMPLE - 10m diameter is a 10m length.
EXPRESS specification 
ENTITY property_for_shape_dimension 
    SUBTYPE OF (class_of_relationship);  
    property          :   property;  
    shape_dimension   :   shape_dimension;  
END_ENTITY; 
 ATTRIBUTE DEFINITIONSproperty : the Property for the PropertyForShapeDimension.
shape_dimension : the ShapeDimension whose members are specializations of the Property in the PropertyForShapeDimension.
 
  
 
PropertyQuantification
A PropertyQuantification is a FunctionalMapping whose members map a Property to an ArithmeticNumber.
EXAMPLE - The link that maps a particular mass to the number 4.2 can be represented by an instance of PropertyQuantification.
NOTE 1 - The actual representation of the number is done by linking the ArithmeticNumber to a ClassOfExpressInformationRepresentation via a ClassOfRepresentationOfThing.
NOTE 2 - The unit or scale of the quantification is given by classifying the PropertyQuantification by a Scale.
EXPRESS specification 
ENTITY property_quantification  
    SUBTYPE OF (functional_mapping); 
    SELF\functional_mapping.input    :   property;  
    SELF\functional_mapping.result   :   arithmetic_number;  
END_ENTITY;  
 
ATTRIBUTE DEFINITIONSinput : The Property that is quantified by the referenced ArithmeticNumber
result : The ArithmeticNumber that quantifies the referenced Property
 
  
 
PropertyRange
A PropertyRange is a PropertySpace that is a continuous subset of a SinglePropertyDimension.
EXAMPLE - -10C to +20C is a PropertyRange of temperature.
EXPRESS specification 
ENTITY property_range  
    SUBTYPE OF (property_space);
END_ENTITY; 
             
  
 
PropertySpace
A PropertySpace is a ClassOfProperty whose members are a coherent continuum of Property.
EXAMPLE 1 - The set of temperature properties, known as temperature, is a PropertySpace.
EXAMPLE 2 - The members of the pressure and flow rate ClassOfProperty that fall on a particular pump curve is a PropertySpace.
EXPRESS specification 
ENTITY property_space
    SUBTYPE OF (class_of_property); 
END_ENTITY;  
             
  
 
PropertySpaceForClassOfShapeDimension
A PropertySpaceForClassOfShapeDimension is a ClassOfClassOfRelationship that indicates the PropertySpace  that a ClassOfShapeDimension is from.
EXAMPLE - Diameter is a length dimension.
EXPRESS specification 
ENTITY property_space_for_class_of_shape_dimension  
    SUBTYPE OF (class_of_class_of_relationship);  
    class_of_shape_dimension   :   class_of_shape_dimension; 
    property_space : property_space;  
END_ENTITY; 
 
ATTRIBUTE DEFINITIONSclass_of_shape_dimension : The ClassOfShapeDimension whose members have a Property in the referenced PropertySpace.
property_space : The PropertySpace that the ClassOfShapeDimension is from.
 
  
 
RealNumber
A RealNumber is an ArithmeticNumber that is a real number.
EXAMPLE - 3.2146 is a representation of a real number.
EXPRESS specification 
ENTITY real_number  
    SUBTYPE OF (arithmetic_number);  
END_ENTITY; 
             
  
 
Recognition
A Recognition is a Relationship that indicates that a Thing is recognized through an Activity .
EXAMPLE - Measurement activity #358 recognized that the room was a member of the 20 Celsius Property.
EXPRESS specification 
ENTITY recognition  
    SUBTYPE OF (relationship); 
    recognized    :   thing;  
    recognizing   :   activity; 
END_ENTITY;  
 
ATTRIBUTE DEFINITIONSrecognized : The Thing that is recognized by the Activity.
recognizing : The Activity that results in the recognition.
 
  
 
(ABS)Relationship
A Relationship is an AbstractObject that indicates something that one thing has to do with another.
NOTE - Only classes of binary relationship are supported. More complex objects can be supported using MultidimensionalObject and ClassOfMultidimensionalObject.
EXPRESS specification 
ENTITY relationship  
    ABSTRACT SUPERTYPE OF (ONEOF(
	functional_mapping, recognition,
	approval, comparison_of_property,
	class_of_relationship_with_signature, 
	classification,
	composition_of_individual, cause_of_event,
	connection_of_individual, 
	indirect_property, 
	individual_used_in_connection, 
	intended_role_and_domain,
	involvement_by_reference,
	lifecycle_stage, 
	possible_role_and_domain, 
	relative_location,
	representation_of_thing,
	responsibility_for_representation,
	specialization, other_relationship, 
	temporal_sequence,
	usage_of_representation))  
    SUBTYPE OF (abstract_object);   
END_ENTITY;  
             
  
 
RelativeLocation
A RelativeLocation is a Relationship that indicates that the position of one PossibleIndividual is relative to another.
	
NOTE - The classification of the RelativeLocation indicates the nature of the RelativeLocation, e.g. above, below, beside.
	
EXAMPLE - A being the located relative to B being the locator in a RelativeLocation that is classified by the ClassOfRelativeLocation above, indicates that A is above B.
EXPRESS specification 
ENTITY relative_location  
    SUBTYPE OF (relationship);  
    located   :   possible_individual;  
    locator   :   possible_individual;  
END_ENTITY;  
 
ATTRIBUTE DEFINITIONSlocated : The PossibleIndividual that is located.
locator : The PossibleIndividual that is the reference location for the located PossibleIndividual.
 
  
  
RepresentationForm
A RepresentationForm is a ClassOfClassOfInformationRepresentation that distinguishes the form of representation.
EXAMPLE - Hexadecimal, text, script, symbol, picture, diagram, semaphore, Morse code, music score, MIDI file format, and XML can each be represented by instances of RepresentationForm.
EXPRESS specification 
ENTITY representation_form 
    SUBTYPE OF (class_of_class_of_information_representation);  
END_ENTITY;  
             
  
 
RepresentationOfGregorianDateAndUtcTime
A RepresentationOfGregorianDateAndUtcTime is a ClassOfInformationRepresentation whose members are representations of time using the UTC system of time identification as specified in ISO 8601:2000 together with the Gregorian system for representing dates.
All times shall be represented using UTC representation of time. Dates shall follow the Gregorian calendar.
NOTE - Coordinated Universal Time (UTC) is the basis for legal time worldwide and follows TAI (see below) exactly except for an integral number of seconds, presently 32. These leap seconds are inserted on the advice of the International Earth Rotation Service (IERS) (http://hpiers.obspm.fr) to ensure that, on average over the years, the Sun is overhead within 0.9 seconds of 12:00:00 UTC on the meridian of Greenwich. UTC is thus the modern successor of Greenwich
Mean Time, GMT, which was used when the unit of time was the mean solar day. International Atomic Time (TAI) is calculated by the BIPM from the readings of more than 200 atomic clocks located in metrology institutes and observatories in more than 30 countries around the world. TAI is made available every month in the BIPM Circular T (ftp://62.161.69.5/pub/tai/publication). It is estimated that TAI does not lose or gain with respect to an imaginary perfect clock by more
than about one tenth of a microsecond (0.0000001 second) per year.
EXPRESS specification 
ENTITY representation_of_Gregorian_date_and_UTC_time  
    SUBTYPE OF (class_of_information_representation);  
    year     :   INTEGER;  
    month    :   OPTIONAL INTEGER;  
    day      :   OPTIONAL INTEGER;  
    hour     :   OPTIONAL INTEGER; 
    minute   :   OPTIONAL INTEGER; 
    second   :   OPTIONAL REAL;  
    WHERE  
    valid_month   :   {1<= month <= 12}; 
    valid_day     :   {1<= day <= 31}; 
    valid_hour    :   {0<= hour <= 23};  
    valid_minute  :   {0<= minute <= 59}; 
    valid_second  :   {0.0 <= second < 61.0};  
END_ENTITY;  
 
ATTRIBUTE DEFINITIONSyear : The year as defined in the Gregorian calendar. The year shall be completely and explicitly specified using as many digits as necessary to unambiguously convey the century and year within the century. Truncated year numbers shall not be used.
month : The position of the specified month in a year as defined in ISO 8601:2000, 5.2.1; the value shall be between 1 and 12 inclusive.
day : The value of day as defined in ISO 8601:2000, 5.2.1; the value shall be between 1 and 31 inclusive.
hour : the hour element of a specified time on a 24 hour clock; the value shall be an integer between 0 and 23 inclusive. Midnight shall be represented by the value zero. NOTE - Although ISO 8601 allows two representations for midnight, 0000 and 2400, this part of ISO 15926 restricts the representation to 0000.
minute : the minute element of a specified time; the value shall be between 0 and 59 inclusive.
second : the second element of a specified time; the value shall be from 0.0 and up to but not including 61.0. NOTE - A value of 61.0 allows for leap seconds. The mean solar time is determined by the rotation of the earth. Leap seconds are added or subtracted as required, usually in the middle or at the end of a year, and ensure that the legal time does not differ from the non-uniform mean solar time by more than one second, in spite of the variations of the earth's rotation
Formal Propositions:
valid_month : month shall be between 1 and 12 inclusive
valid_day : day shall be between 1 and 31 inclusive
valid_hour : hour shall be between 0 and 23 inclusive
valid_minute : minute shall be between 0 and 59 inclusive
valid_second : second shall be from 0.0 and up to but not including 61.0
 
  
 
RepresentationOfThing
A RepresentationOfThing is a Relationship that indicates that a PossibleIndividual is a sign for a Thing.
EXAMPLE - The relationship between a nameplate with its serial number and other data, and a particular pressure vessel (MaterializedPhysicalObject) is an example of RepresentationOfThing that is an Identification.NOTE - In general it will be ClassOfRepresentationOfThing that will be of interest, rather than each RepresentationOfThing. However, RepresentationOfThing will be of interest when individual copies of documents are managed and controlled.
EXPRESS specification
ENTITY representation_of_thing  
    SUBTYPE OF (relationship); 
    represented   :   thing;  
    sign          :   possible_individual;  
END_ENTITY;  
 
ATTRIBUTE DEFINITIONSrepresented : the Thing that is represented in the RepresentationOfThing.
sign : the PossibleIndividual that is the sign in the RepresentationOfThing.
 
  
 
ResponsibilityForRepresentation
A ResponsibilityForRepresentation is a Relationship that indicates that the controller PossibleIndividual administers the controlled RepresentationOfThing.
EXAMPLE - The responsibility for the administration of this standard lies with ISO.
EXPRESS specification 
ENTITY responsibility_for_representation 
    SUBTYPE OF (relationship); 
    controlled   :   representation_of_thing;
    controller   :   possible_individual;  
END_ENTITY; 
 
ATTRIBUTE DEFINITIONScontrolled : the RepresentationOfThing controlled in the ResponsibilityForRepresentation.
controller : the PossibleIndividual that is the controller in the ResponsibilityForRepresentation.
 
  
 
RightNamespace
A RightNamespace is a Namespace that indicates that the <class_of_part> is the right most part of the <class_of_whole>.
EXAMPLE - When ZH is the namespace in 5367ZH, this is indicated by a RightNamespace relationship between them.
EXPRESS specification 
ENTITY right_namespace  
    SUBTYPE OF (namespace);  
END_ENTITY;  
             
  
 
Role
A Role is a RoleAndDomain that indicates what some thing has to do with an Activity, Relationship, or MultidimensionalObject.
EXAMPLE 1 - Employee is a Role that indicates what a temporal part of a person has to do with an employment relation.
EXAMPLE 2 - Pumper is a Role that indicates what a temporal part of a pump has to do with a pumping activity.
EXPRESS specification 
ENTITY role  
    SUBTYPE OF (role_and_domain);  
END_ENTITY;  
             
  
 
RoleAndDomain
A RoleAndDomain is a Class that specifies the domain and role for an end of a ClassOfRelationship or ClassOfMultidimensionalObject.
NOTE - A RoleAndDomain is analogous to specifying an EXPRESS attribute or its inverse.
EXAMPLE - "Husband and man" and "wife and woman" are examples of RoleAndDomain.
EXPRESS specification 
ENTITY role_and_domain  
    SUBTYPE OF (class);  
END_ENTITY;  
             
  
 
Scale
A Scale is a ClassOfIsomorphicFunctionalMapping whose members are members of PropertyQuantification. It indicates the NumberSpace a PropertySpace maps to for the Scale in question.
EXAMPLE - The link that is known as the Celsius scale between the ClassOfNumber [-273, inf] and the ClassOfProperty 'Temperature' can be represented by an instance of Scale.
EXPRESS specification 
ENTITY scale  
    SUBTYPE OF (class_of_isomorphic_functional_mapping);  
    SELF\class_of_functional_mapping.codomain   :   number_space; 
    SELF\class_of_functional_mapping.domain
    :   property_space;   
END_ENTITY;  
 
ATTRIBUTE DEFINITIONScodomain : The NumberSpace whose members can quantify the members of the referenced PropertySpace.
domain : The ClassOfProperty whose members can be quantified by members of the referenced ClassOfNumber.
 
  
 
Shape
A Shape is a Property that depends on constant relations of position and proportionate distance among all the points composing its outline or its external surface.
EXAMPLE 1 - 20mm diameter circle and 10-20mm diameter circles are examples of Shape.
EXAMPLE 2 - Irregular forms such as the outer envelope of a model of pump can be represented by instances of Shape.
EXPRESS specification 
ENTITY shape  
    SUBTYPE OF (property);  
END_ENTITY;  
             
  
 
ShapeDimension
A ShapeDimension is a ClassOfClassOfIndividual that is a set of IndividualDimension that define an aspect of a shape.
EXAMPLE - Diameter of 5m, height of 3mm, and width of 10cm are members of ShapeDimension.
EXPRESS specification 
ENTITY shape_dimension  
    SUBTYPE OF (class_of_class_of_individual); 
END_ENTITY;  
             
  
 
SinglePropertyDimension
A SinglePropertyDimension is a PropertySpace that is a single and complete continuum of properties each of which maps to a single number.
EXAMPLE - Temperature, pressure, viscosity, and length are examples of SinglePropertyDimension.
EXPRESS specification 
ENTITY single_property_dimension  
    SUBTYPE OF (property_space);  
END_ENTITY;  
             
  
SpatialLocation
A SpatialLocation is a PhysicalObject that has continuity of relative position.
EXAMPLE - Geographic datum, license block, construction area, country, air corridor, maritime traffic zone, hazard control zone, 4D points, lines, planes, solids.
EXPRESS specification 
ENTITY spatial_location 
    SUBTYPE OF (physical_object); 
END_ENTITY; 
             
  
 
Specialization
A Specialization is a Relationship that indicates that all members of the subclass are members of the superclass. Specialization is transitive. 
NOTE - If A is a Specialization of B and B is a Specialization of C, then A is necessarily a Specialization of C.
EXAMPLE - Centrifugal pump is a Specialization of pump.
EXPRESS specification 
ENTITY specialization SUPERTYPE OF (ONEOF(ATTRIBUTE DEFINITIONS
boundary_of_number_space,
boundary_of_property_space,
specialization_by_domain,
specialization_by_role,
specialization_of_individual_dimension_from_property)) SUBTYPE OF (relationship); subclass : class; superclass : class; END_ENTITY;
subclass : The Class that is a specialization of the superclass Class.
superclass : The Class that is a generalization of the subclass Class.
 
  
 
SpecializationByDomain
A SpecializationByDomain is a Specialization that indicates that the member of the RoleAndDomain is a Specialization of the domain Class.
EXAMPLE - Manufacturing company is a specialization of the company domain.
EXPRESS specification 
ENTITY specialization_by_domain  
    SUBTYPE OF (specialization); 
    SELF\specialization.subclass   :   role_and_domain;  
END_ENTITY;  
 
ATTRIBUTE DEFINITIONSsubclass : The RoleAndDomain that is the subclass of the Class.
 
  
 
SpecializationByRole
A SpecializationByRole is a Specialization that indicates that the RoleAndDomain is of the Role indicated by the superclass.
EXAMPLE - Manufacturing company is a specialization by role of manufacturer.
EXPRESS specification 
ENTITY specialization_by_role  
    SUBTYPE OF (specialization);  
    SELF\specialization.subclass     :   role_and_domain;  
    SELF\specialization.superclass   :   role;  
END_ENTITY;  
 
ATTRIBUTE DEFINITIONSsubclass : The RoleAndDomain that is the subclass in the SpecializationByRole.
superclass : The Role that is the superclass in the SpecializationByRole.
 
  
 
SpecializationOfIndividualDimensionFromProperty
A SpecializationOfIndividualDimensionFromProperty is a Specialization that indicates the members of the dimension are members of the Property.
EXAMPLE - A diameter of 10m is a length of 10m.
EXPRESS specification 
ENTITY specialization_of_individual_dimension_from_property 
    SUBTYPE OF (specialization); 
    SELF\specialization.subclass     :   individual_dimension;  
    SELF\specialization.superclass   :   property; 
END_ENTITY;  
 
ATTRIBUTE DEFINITIONSsubclass : The IndividualDimension that is the specialization.
superclass : The Property that is the generalization.
 
  
 
Status
A Status is a ClassOfIndividual that is a characteristic or quality that is described by discrete, unordered values.
EXAMPLE - The classes known as 'open', 'painted', 'approved', 'old', 'new', 'worn', 'hazardous', 'safe', 'dangerous', 'happy', 'sad', and 'rusty' can all be represented as instances of Status.
NOTE - Degrees of openness or paintedness are represented as instances of Property and not instances of Status.
EXPRESS specification 
ENTITY status  
    SUBTYPE OF (class_of_individual); 
END_ENTITY;  
             
  
 
Stream
A Stream is a PhysicalObject that is material or energy moving along a path, where the path is the basis of identity and may be constrained. The stream consists of the temporal parts of those things that are in the stream whilst they are in it.
EXAMPLE 1 - Flux is a 4D-constrained case of Stream where the path crosses a surface.
EXAMPLE 2 - The naphtha flowing in a pipe between a crude distillation unit and a platformer is a Stream.
EXPRESS specification 
ENTITY stream  
    SUBTYPE OF (physical_object);  
END_ENTITY;  
             
  
 
TemporalBounding
A TemporalBounding is an AssemblyOfIndividual that indicates that the part Event is a temporal boundary of the whole PossibleIndividual.
EXPRESS specification 
ENTITY temporal_bounding 
    ABSTRACT SUPERTYPE OF (ONEOF(ending, beginning))  
    SUBTYPE OF (composition_of_individual);  
    SELF\composition_of_individual.part   :   Event;  
END_ENTITY; 
 ATTRIBUTE DEFINITIONSpart : The Event that is the part in the TemporalBounding.
 
  
 
TemporalSequence
A TemporalSequence is a Relationship that indicates that one PossibleIndividual precedes another in a temporal sense.
EXAMPLE 1 - The Relationship that indicates that the PossibleIndividual that is the construction phase of a plant precedes the PossibleIndividual that is the commissioning phase of a plant can be represented by an instance of TemporalSequence.
EXAMPLE 2 - The Relationship that indicates that the PeriodInTime known as the industrial revolution preceded the 
PeriodInTime known as the information revolution can be represented by an instance of TemporalSequence.
EXPRESS specification 
ENTITY temporal_sequence 
    SUBTYPE OF (relationship); 
    predecessor   :   possible_individual; 
    successor     :   possible_individual;  
END_ENTITY; 
 
ATTRIBUTE DEFINITIONSpredecessor : The PossibleIndividual that is the predecessor in the TemporalSequence.
successor : The PossibleIndividual that is the successor in a TemporalSequence.
 
  
 
TemporalWholePart
A TemporalWholePart is a CompositionOfIndividual that indicates that one PossibleIndividual is a temporal part of another PossibleIndividual. The spatial extent of the temporal part is that of the temporal whole for the period of the existence of the temporal part. Relationships that apply to the whole PossibleIndividual also apply to the temporal parts of the PossibleIndividual, except when the relationships relate to the temporal nature of the whole. So if a PossibleIndividual is connected so are all its temporal parts, but being a WholeLifeIndividual is not inherited by its temporal parts.
NOTE - Since TemporalWholePart is transitive (inherited from its supertype) a hierarchy of temporal parts is possible, with a WholeLifeIndividual at the top.
EXAMPLE 1 - The relation that indicates that an operating period of a pump is a temporal part of the pump can be represented by an instance of TemporalWholePart.
EXAMPLE 2 - The relationship that indicates that the time period known as March 1999 is part of the period known as 1st Quarter 1999 can be represented by an instance of TemporalWholePart.
EXPRESS specification 
ENTITY temporal_whole_part 
    SUBTYPE OF (composition_of_individual);  
END_ENTITY;  
             
  
 
Thing
A Thing is anything that is or may be thought about or perceived, including material and non-material objects, ideas, and actions. Every Thing is either a PossibleIndividual, or an AbstractObject.
NOTE 1 - Every Thing is identifiable within a system. System identifiers created by other systems and received as part of a data exchange may be stored for future reference as an identification, referring to the originating organisation or system.
NOTE 2 Every example provided for other entity data types declared in this schema is also an example of Thing.
EXPRESS specification 
ENTITY thing  
    ABSTRACT SUPERTYPE OF (ONEOF(possible_individual, abstract_object));  
    id :   STRING;  
    record_copy_created :   OPTIONAL representation_of_Gregorian_date_and_UTC_time; 
    record_created :     OPTIONAL representation_of_Gregorian_date_and_UTC_time;
    record_creator :     OPTIONAL possible_individual;  
    record_logically_deleted :   OPTIONAL representation_of_Gregorian_date_and_UTC_time; 
    why_deleted  :     OPTIONAL class_of_information_representation; 
    UNIQUE UR1   :   id;  
END_ENTITY;  
ATTRIBUTE DEFINITIONSid : An identifier of the Thing for the purposes of record management within a system.
record_copy_created : The date and time when this copy of the record was created in the current system. This attribute shall have a value only when the current system is not the originating system.
record_created : The date and time on which this record was first created in its originating system.
record_creator : The person, organisation or system that first created this record in the originating system.
record_logically_deleted : The date and time that this record was logically deleted.
why_deleted : The reason why the record was logically deleted. NOTE - Logical deletion means that whilst the record is still available in the system as a matter of historical record, it is no longer considered a valid statement. That is to say it is considered that it was never true.
 
  
 
UnionOfSetOfClass
A UnionOfSetOfClass is a FunctionalMapping that indicates that the membership of the result Class is the union of the members of the 
EnumeratedSetOfClass classes.
EXAMPLE - The union of the EnumeratedSetOfClass {{A,B,C},{B,C,D},{C,D,E}} is {A,B,C,D,E}.
EXPRESS specification 
ENTITY union_of_set_of_class  
    SUBTYPE OF (functional_mapping);  
    SELF\functional_mapping.input    :   enumerated_set_of_class;  
    SELF\functional_mapping.result   :   class;  
END_ENTITY;  
 
ATTRIBUTE DEFINITIONSinput : The EnumeratedSetOfClass that is the domain of the union function.
result : The Class that is the range of the union function.
 
  
 
UpperBoundOfNumberRange
An UpperBoundOfNumberRange is a Classification that indicates an ArithmeticNumber is the largest value in a NumberRange.
EXAMPLE - 5.3 is the upper bound of the range [3.1 to 5.3].
EXPRESS specification
ENTITY upper_bound_of_number_range  
    SUBTYPE OF (classification);  
    SELF\classification.classified   :   arithmetic_number;  
    SELF\classification.classifier   :   number_range;  
END_ENTITY;  
 
ATTRIBUTE DEFINITIONSclassified : The ArithmeticNumber that as classified is the upper bound to the NumberRange.
classifier : The NumberRange that as classifier is bounded in the UpperBoundOfNumberRange.
 
  
 
UpperBoundOfPropertyRange
An UpperBoundOfPropertyRange is a Classification that indicates that the Property is the upper bound of the PropertyRange.
EXAMPLE - +20 Celsius is the upper bound of the range -10 to +20 Celsius.
EXPRESS specification 
ENTITY upper_bound_of_property_range 
    SUBTYPE OF (classification);  
    SELF\classification.classified   :   property;  
    SELF\classification.classifier   :   property_range;  
END_ENTITY;  
 
ATTRIBUTE DEFINITIONSclassified : The Property that as the classified in the upper bound in the UpperBoundOfPropertyRange.
classifier : The PropertyRange that as the classifier has an upper bound specified in the UpperBoundOfPropertyRange.
 
  
 
UsageOfRepresentation
A UsageOfRepresentation is a Relationship that indicates that the RepresentationOfThing is used by the PossibleIndividual. Usage does not imply responsibility.
EXAMPLE - The sign "P101" is used by the XYZ company to represent a particular pump in a design.
EXPRESS specification 
ENTITY usage_of_representation  
    SUBTYPE OF (relationship);  
    used   :   representation_of_thing;  
    user   :   possible_individual; 
END_ENTITY; 
 
ATTRIBUTE DEFINITIONSused : the RepresentationOfThing that is used by some user or user group.
user : the PossibleIndividual that is the user or user group that uses the RepresentationOfThing.
 
  
 
WholeLifeIndividual
A WholeLifeIndividual is a PossibleIndividual that is a member of a ClassOfIndividual, and is not a temporal part of any other PossibleIndividual that is also a member of the same ClassOfIndividual. A WholeLifeIndividual includes its past and future.
NOTE - A possible future temporal part of the WholeLifeIndividual is a PossibleIndividual that is related to the WholeLifeIndividual by a TemporalWholePart
relation.
EXAMPLE 1 - A plastic cup (bounded by its creation and destruction Events) can be represented by an instance of WholeLifeIndividual. The cup whilst it stands on this table is a temporal part of this WholeLifeIndividual.
EXAMPLE 2 - The universe for all time is a WholeLifeIndividual.
EXPRESS specification 
ENTITY whole_life_individual  
    SUBTYPE OF (possible_individual);  
END_ENTITY;  
             
  
 


