Tutorial - updated & extended

date 2024-07-13 

Introduction

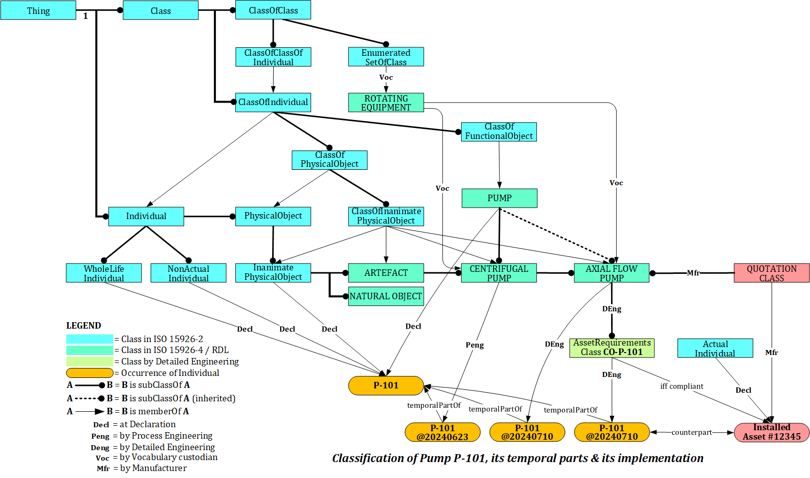
I updated and extended the Tutorial I included a diagram that explains the way from Thing to installed Asset:

The reason why the "Quotation Class" (Node 68 of the PLM) is a superclass of the Asset Requirements Class (Node 53) is that a supplier better can offer an exact match or a slightly better product.















.