Coordinate Systems

date 2023-10-30 

Introduction

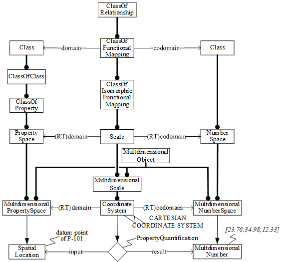
I want to share with you a diagram I retrieved from my files. It shows how a coordinate system, here the Carrtesian Coordinate System, is modeled in ISO 15926.

Model

Related Templates















.